当前位置:
首页
>
政府信息公开
>
乡镇街道
>
瓮江镇
>
财政信息
索 引 号:101/2022-1991513
发布机构:瓮江镇
生成日期:2022-09-21 12:42:15.0
公开日期:2022-09-21
公开方式:政府网站
公开范围:全部公开
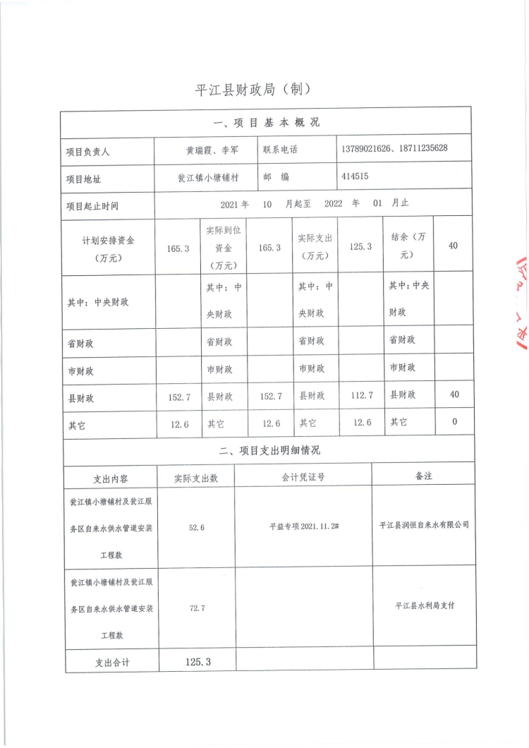
瓮江镇人民政府2021年度部门决算公开及部门整体支出绩效评价自评报告
来源:瓮江镇
2022-09-21 12:42
|
|
|
|