当前位置:
首页
>
政府信息公开
>
县政府直属事业单位
>
县城投服务中心
>
财政信息
索 引 号:32/2022-1991669
发布机构:平江县城投服务中心
生成日期:2022-09-16 16:53:08.0
公开日期:2022-09-16
公开方式:政府网站
公开范围:全部公开
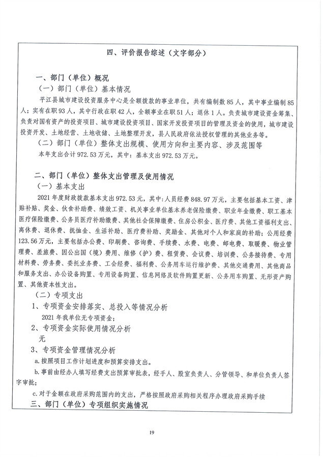
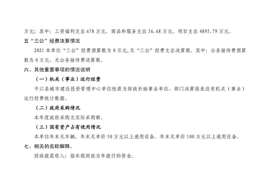
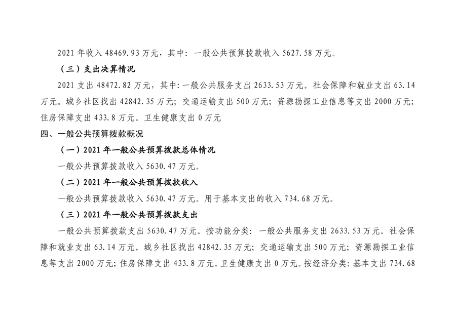
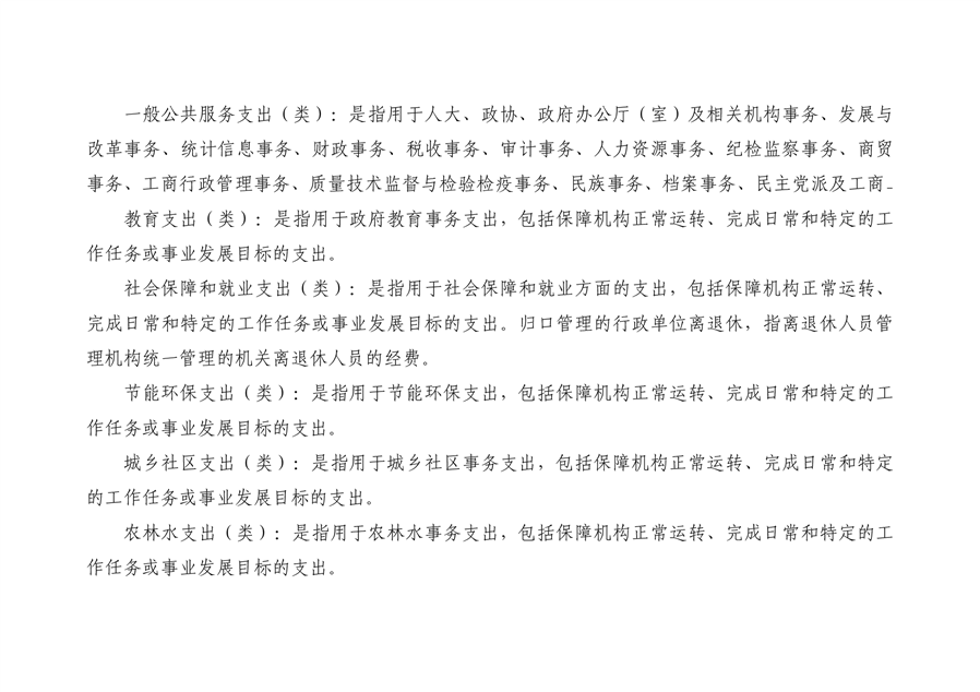
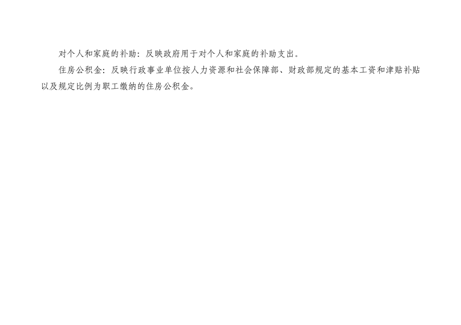
平江县城市建设投资服务中心2021年部门决算说明
来源:县城建投
2022-09-16 16:53
|
|
|
|