当前位置:
首页
>
政府信息公开
>
县直部门
>
县农业农村局
>
行政执法公示
>
事前公示
>
行政执法事项清单
索 引 号:58/2021-1867308
发布机构:县农业农村局
生成日期:2021-10-25 10:02:10.0
公开日期:2021-10-25
公开方式:政府网站
公开范围:全部公开
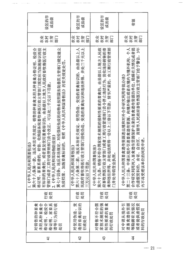
农业农村部印发《农业综合行政执法事项指导目录》(2020年版)
来源:县农业农村局
2021-10-25 10:02
|
|
|
|