归档时间:2023-07-27
当前位置:
首页
>
专题
>
支持企业复工复产政策措施汇总
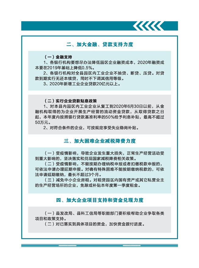
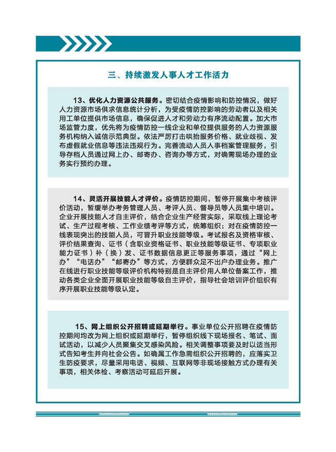
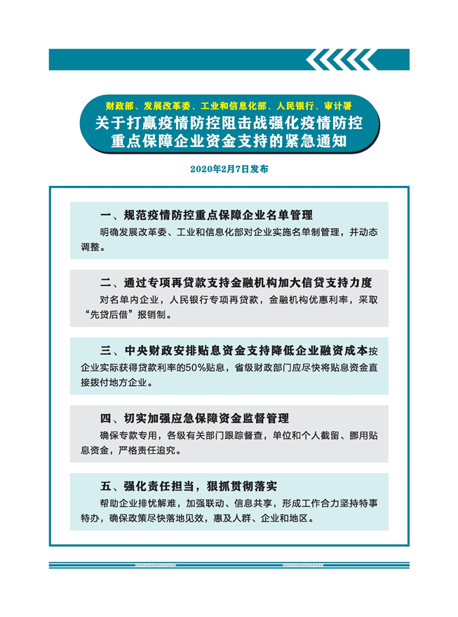
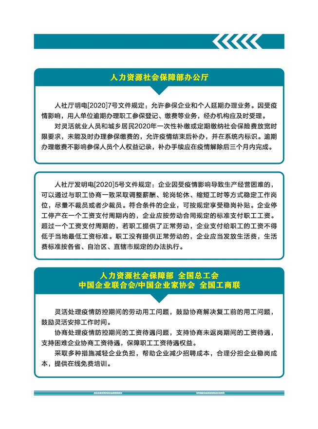
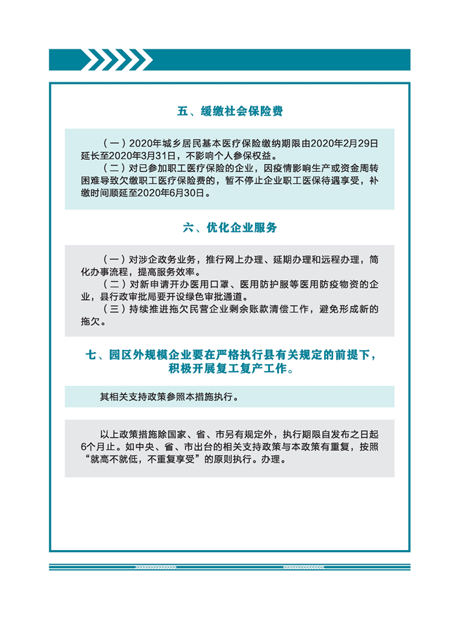
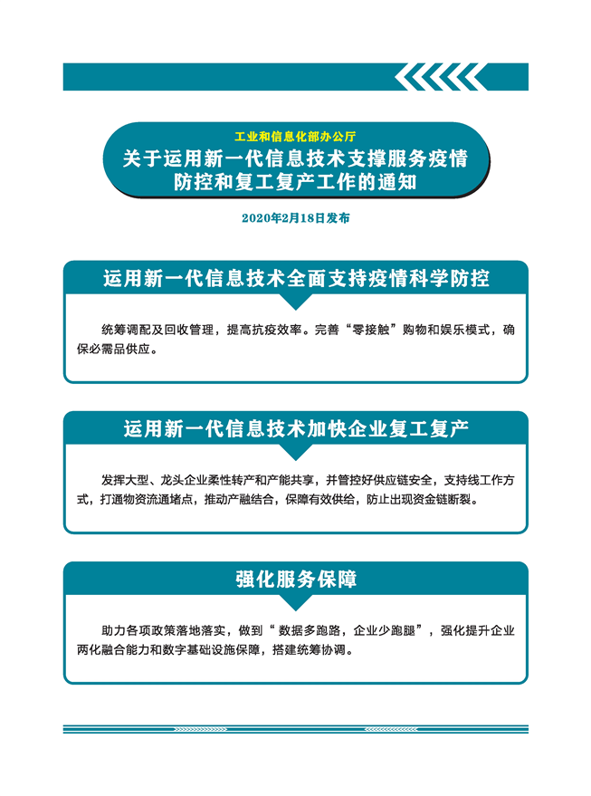
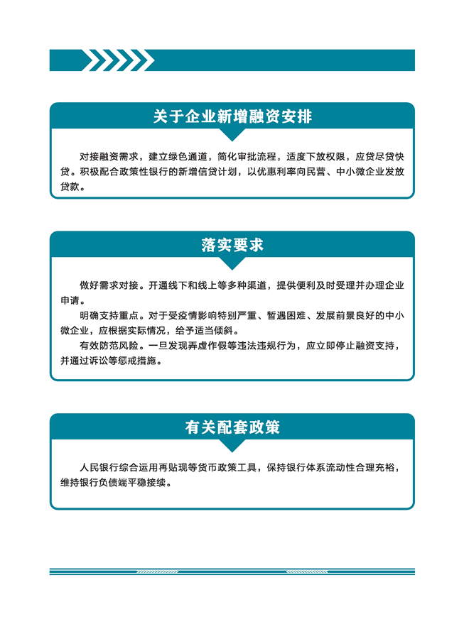
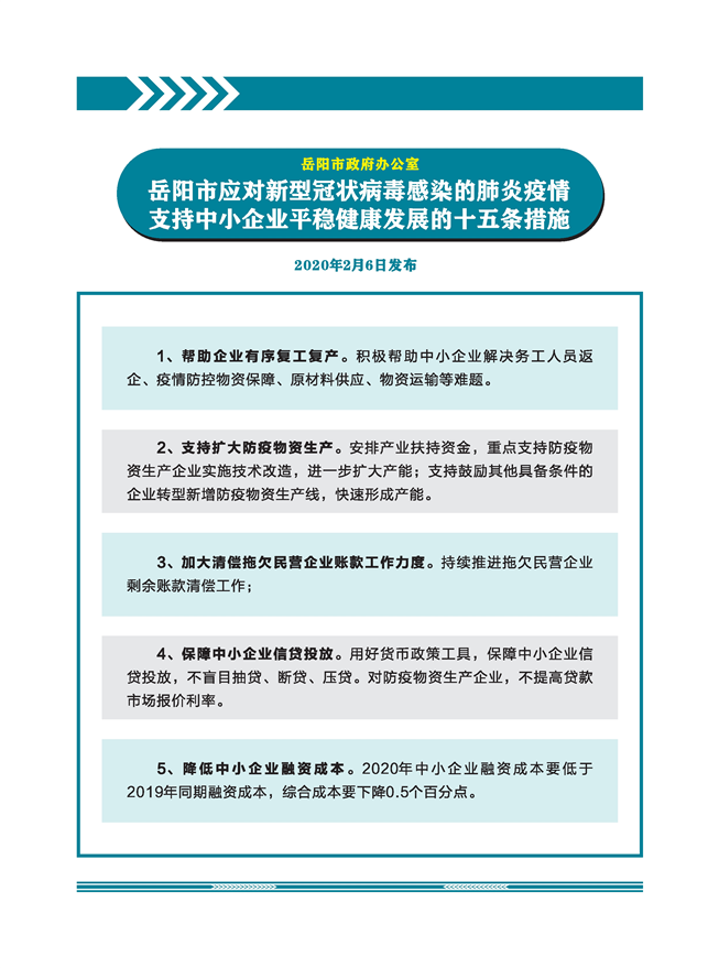
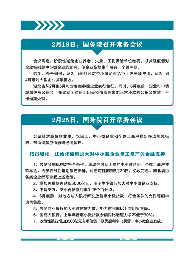
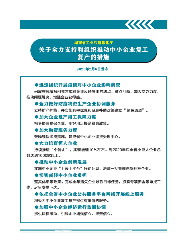
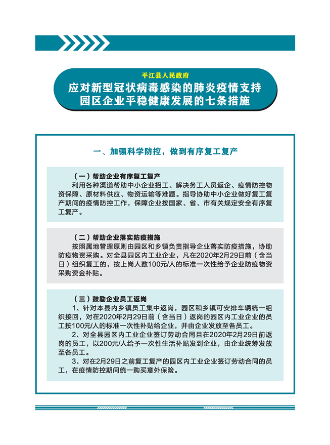
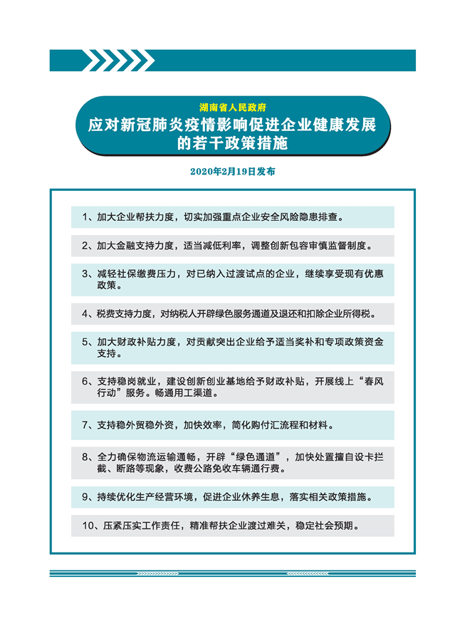
平江县应对新冠肺炎疫情扶持中小企业发展政策选编
来源:县科工信局
2020-03-11 15:34
|
|
|
|