归档时间:2024-03-17
当前位置:
首页
>
专题
>
2020政务公开工作要点
>
行政执法
>
政策法规
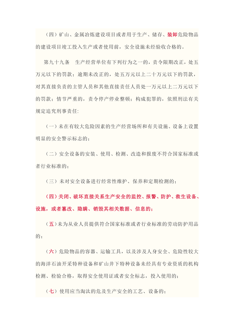
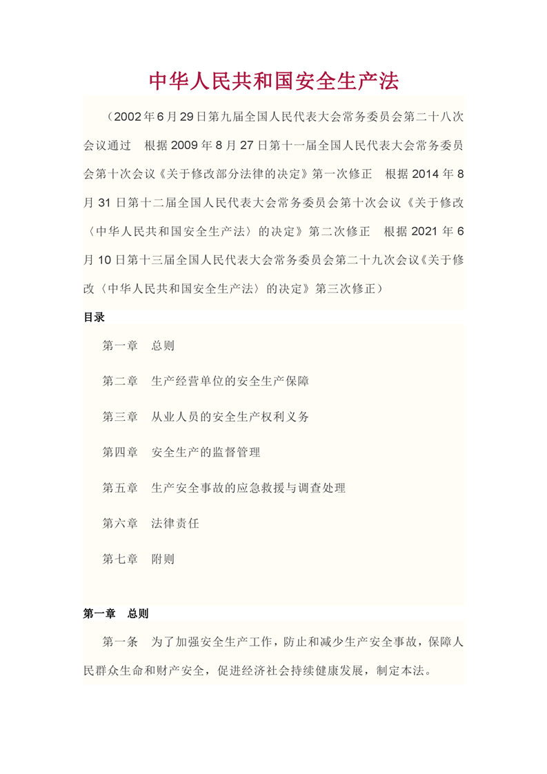
中华人民共和国安全生产法(城管局宣)
来源:县城管局
日期:2021-11-25 10:10
字号:【
大
中
小
】
视力保护色:
浏览量:
次