当前位置:
首页
>
专题
>
行政执法公示专栏
>
事前公示
>
行政执法事项清单
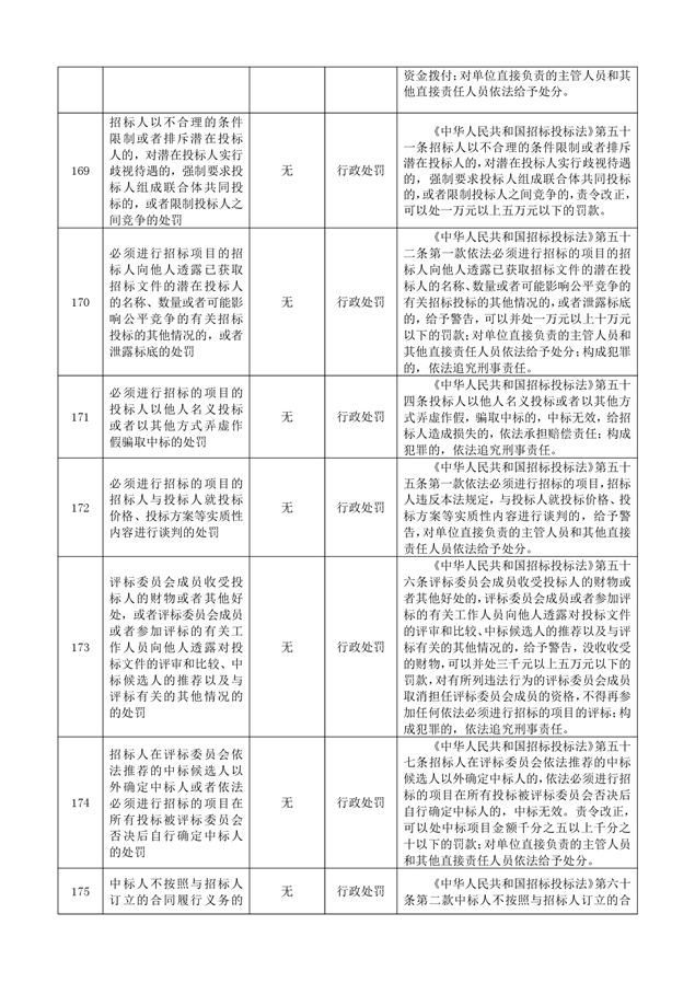
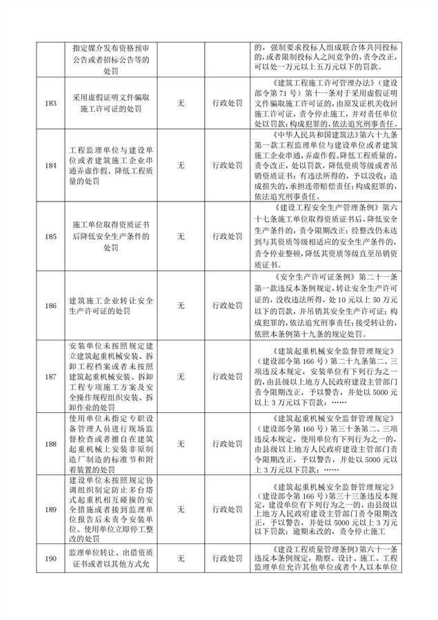
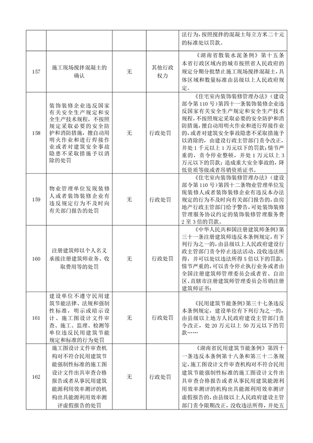
平江县住房和城乡建设局行政执法事项清单
来源:县住建局
2025-02-12 09:03
|
|
|
|