当前位置:
首页
>
专题
>
行政执法公示专栏
>
事前公示
>
行政执法事项清单
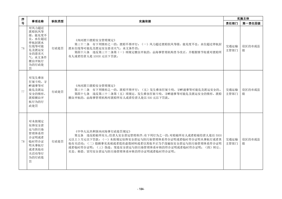
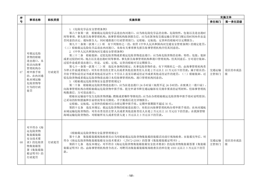
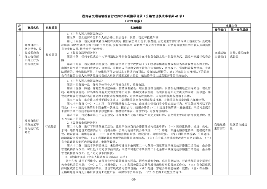
湖南省交通运输综合行政执法事项指导目录
来源:县交通运输局
2024-09-30 09:16
|
|
|
|