当前位置:
首页
>
专题
>
行政执法公示专栏
>
事前公示
>
行政执法依据及制度文件
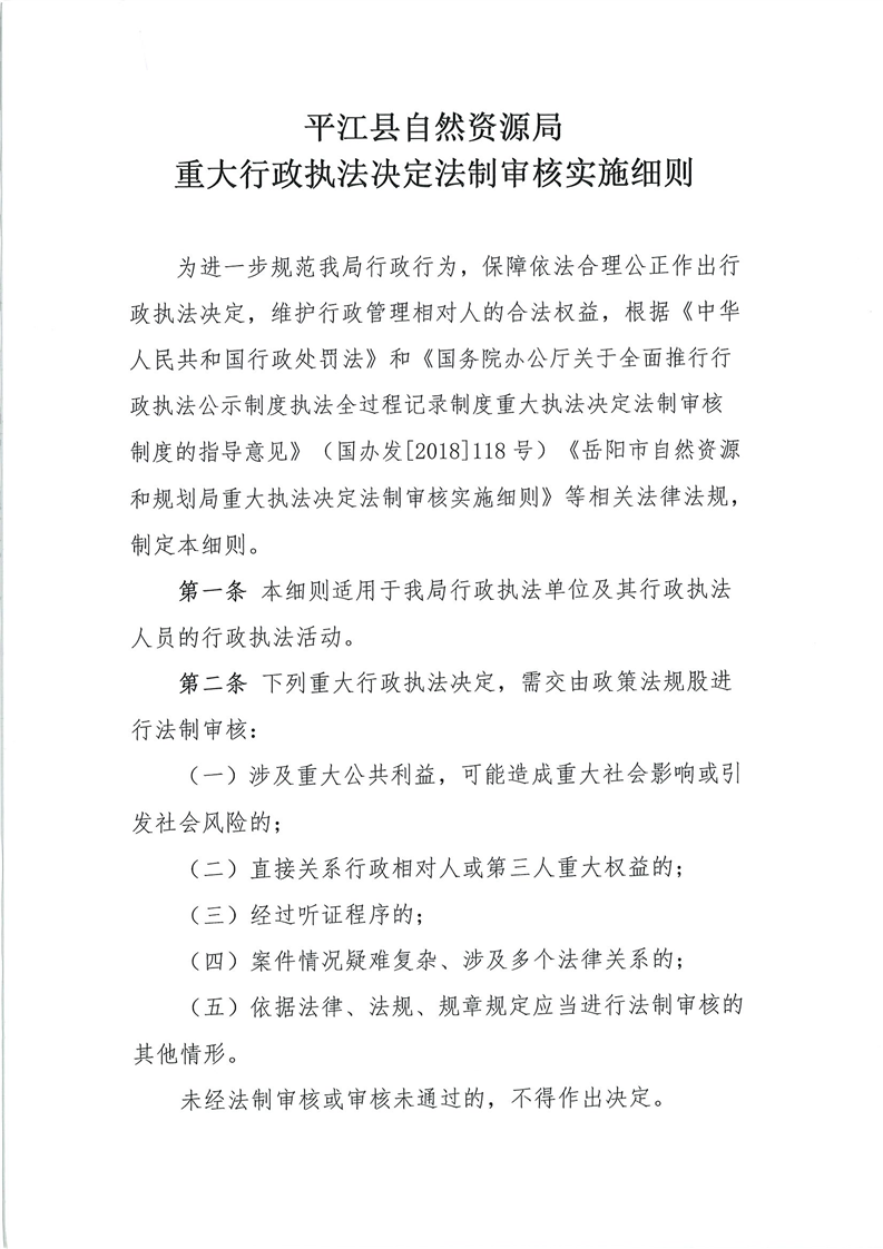
平江县自然资源局行政执法三项制度、重大行政执法决定法制审核实施细则及相关规定
来源:县自然资源局
2019-10-30 09:31
|
|
|
|