当前位置:
首页
>
专题
>
行政执法公示专栏
>
事前公示
>
行政执法依据及制度文件
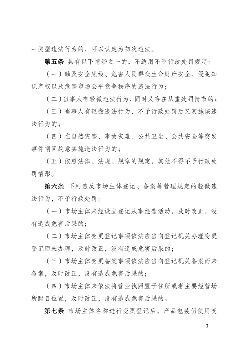
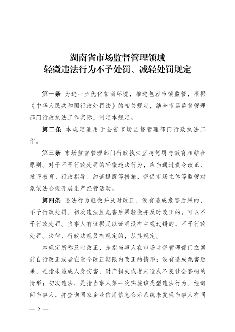
湖南省市场监督管理局关于印发《湖南省市场监督管理领域轻微违法行为不予处罚、减轻处罚规定》的通知
来源:县市场监督管理局
2023-04-03 15:16
|
|
|
|