当前位置:
首页
>
专题
>
行政执法公示专栏
>
事前公示
>
行政执法依据及制度文件
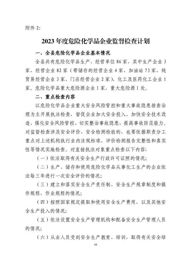
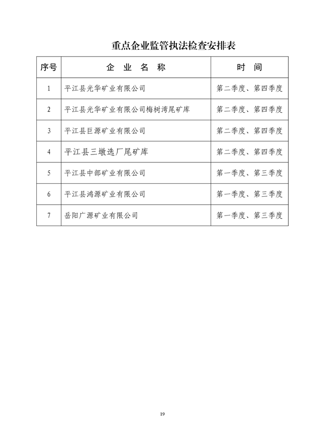
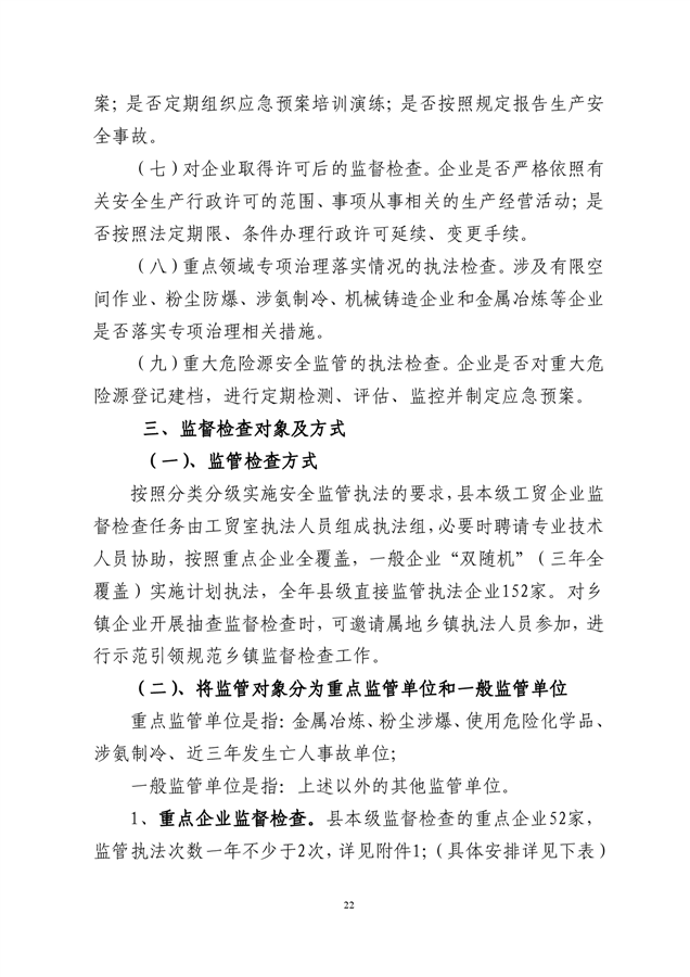
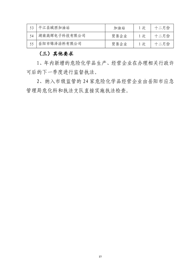
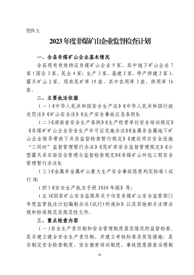
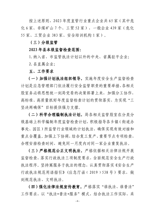
平江县应急管理局2023年度安全生产监督检查计划
来源:平江县应急管理局
2023-04-20 10:01
|
|
|
|