当前位置:
首页
>
专题
>
行政执法公示专栏
>
事前公示
>
行政执法依据及制度文件
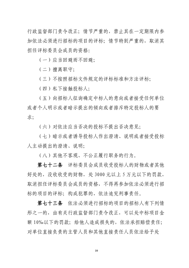
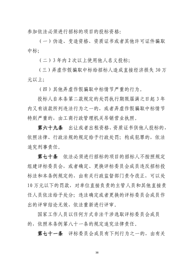
中华人民共和国招标投标法实施条例
来源:县发改局
2023-04-03 17:12
|
|
|
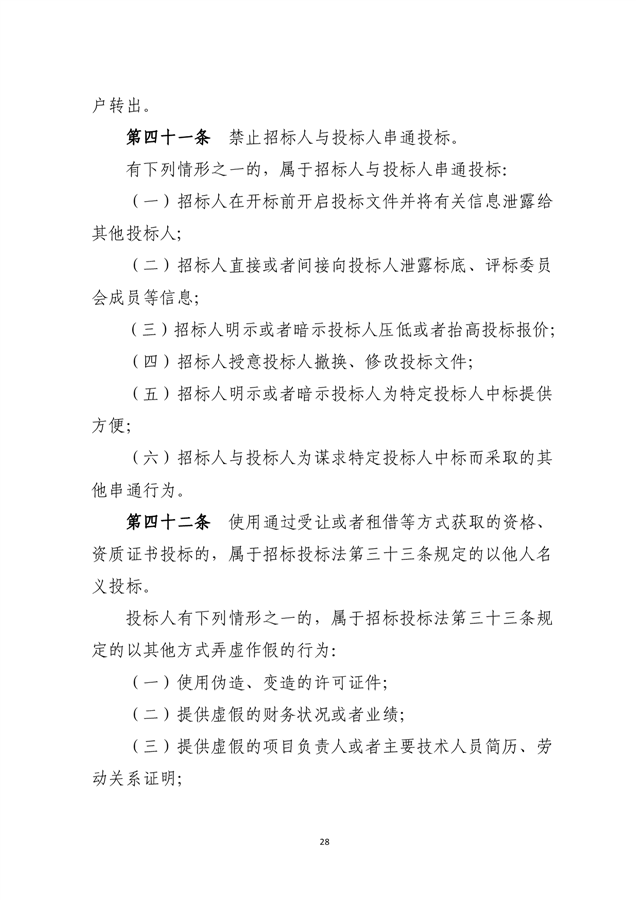
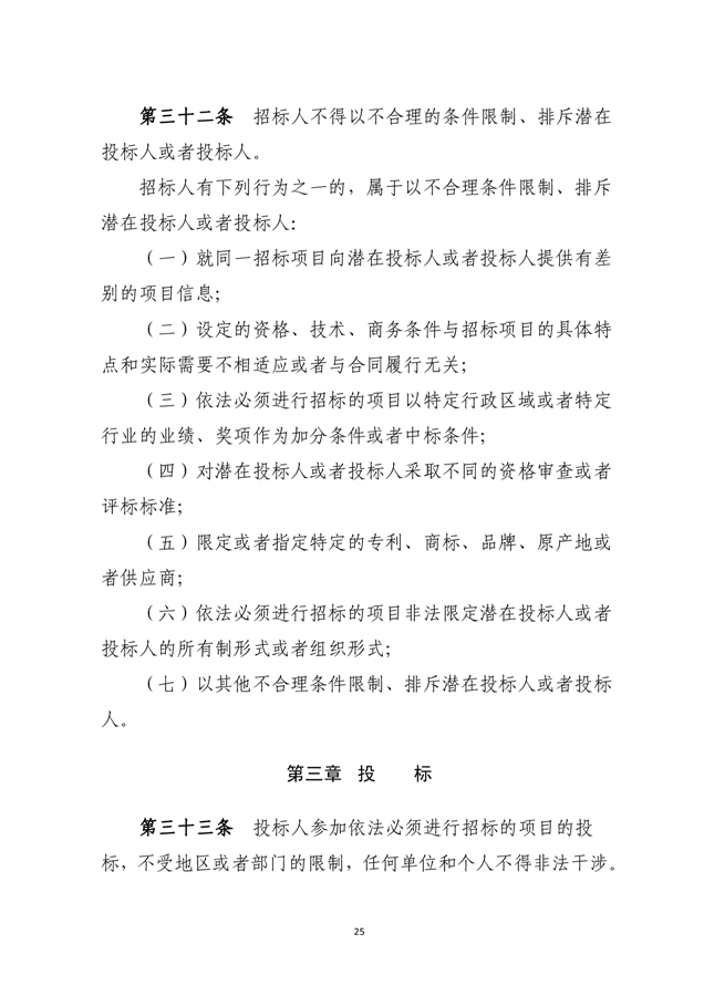
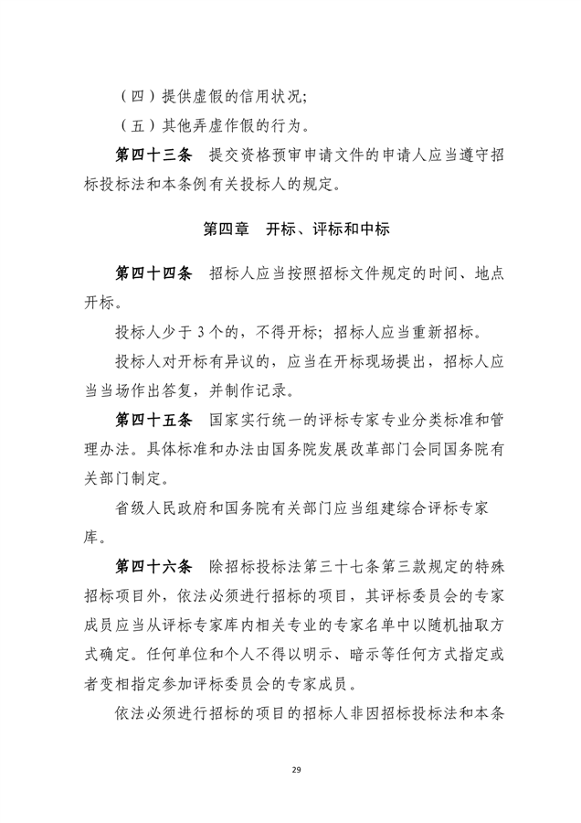
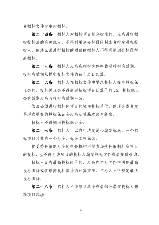
|