当前位置:
首页
>
专题
>
行政执法公示专栏
>
事前公示
>
行政执法依据及制度文件
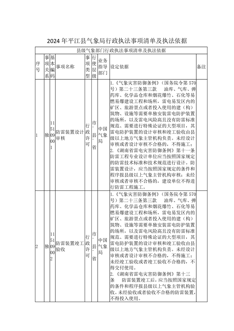
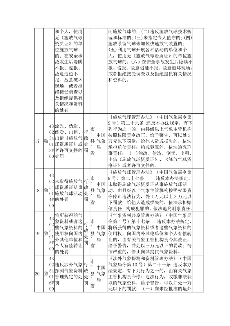
2024年平江县气象局行政执法事项清单及执法依据
来源:县气象局
2024-04-09 09:18
|
|
|
|