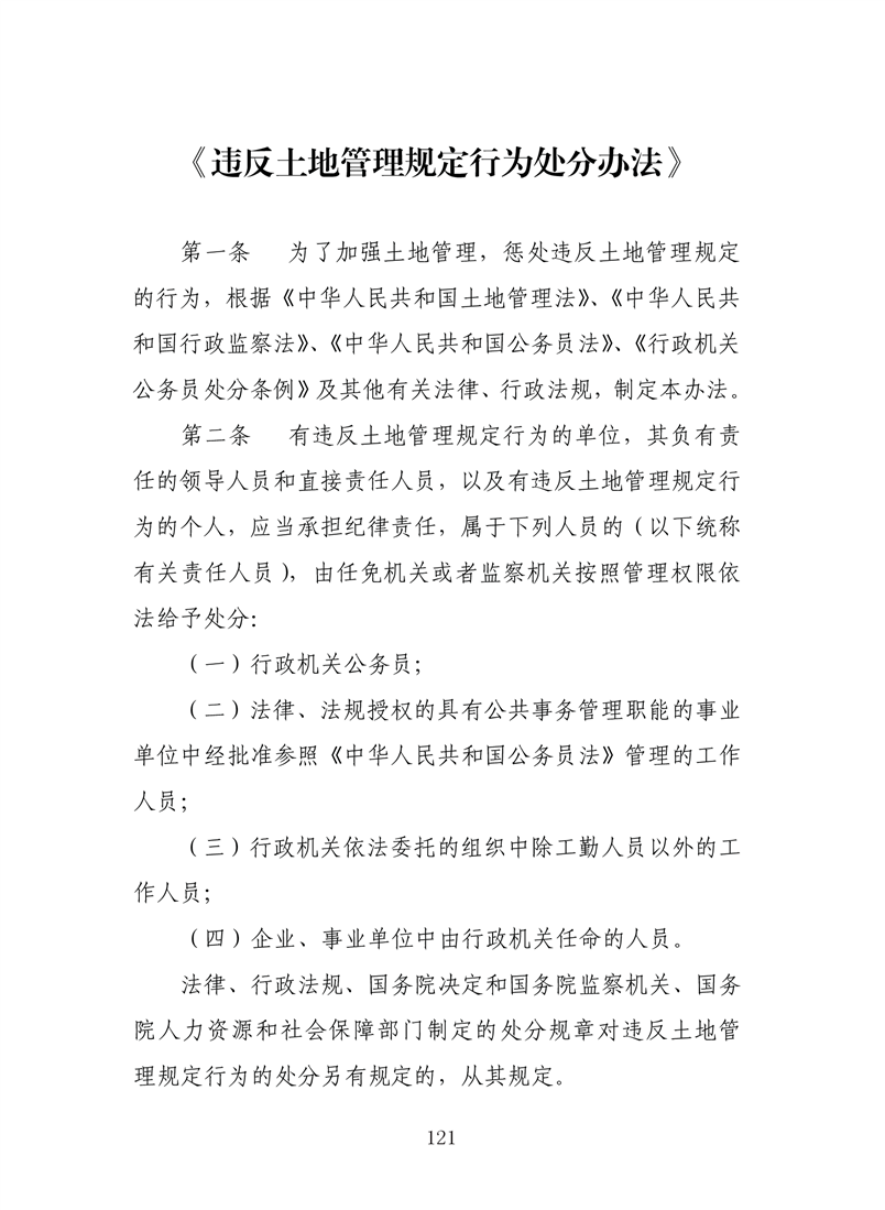
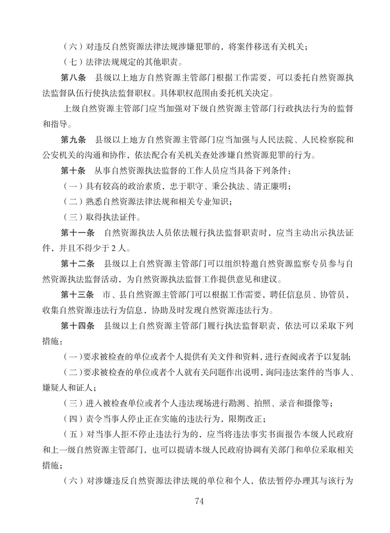
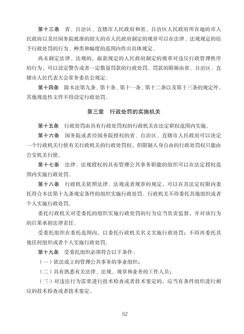
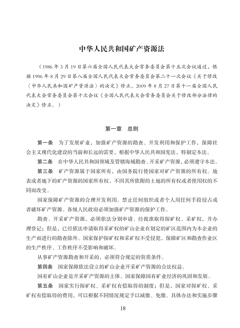
当前位置:
首页
>
专题
>
行政执法公示专栏
>
事前公示
>
行政执法依据及制度文件
湖南省自然资源执法文件汇编
来源:县自然资源局
2025-09-01 10:57
|
|
|
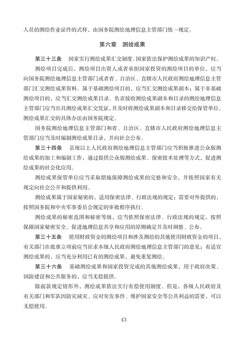
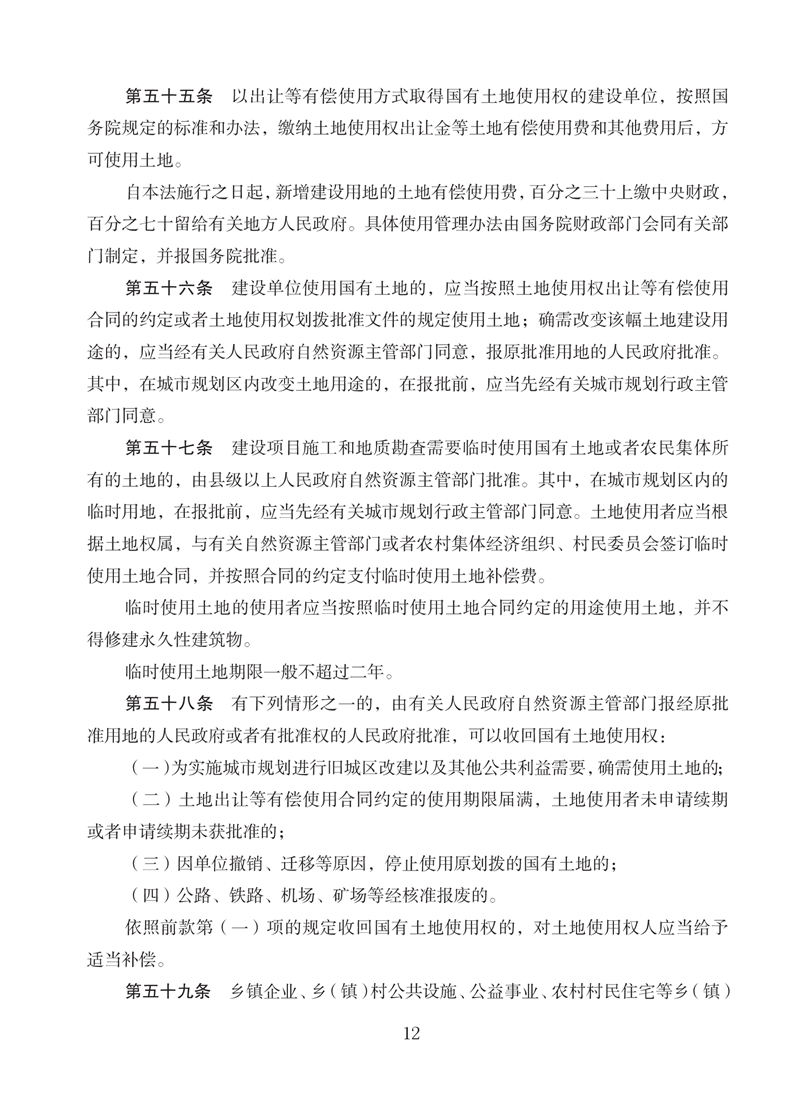
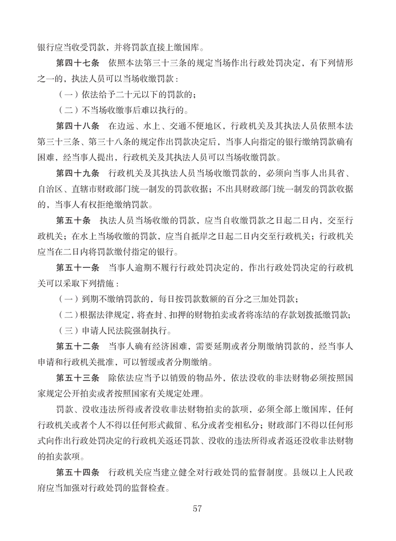
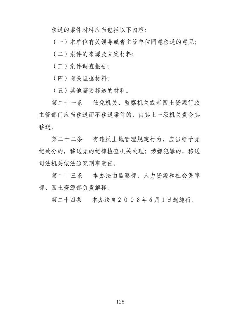
|