当前位置:
首页
>
专题
>
行政执法公示专栏
>
事前公示
>
行政执法行为流程图
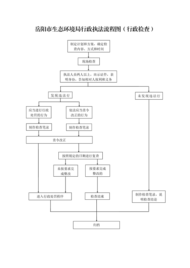
岳阳市生态环境局行政执法流程图【2023】
来源:岳阳市生态环境局网站
2023-06-08 10:45
|
|
|
|