当前位置:
首页
>
专题
>
行政执法公示专栏
>
事前公示
>
行政执法文书样本
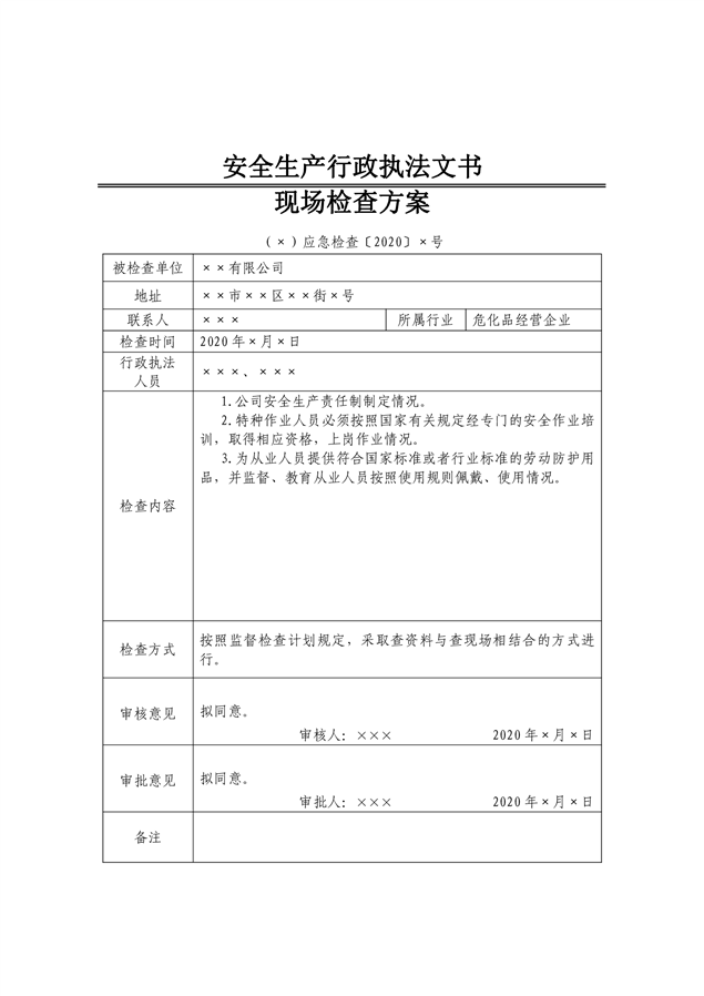
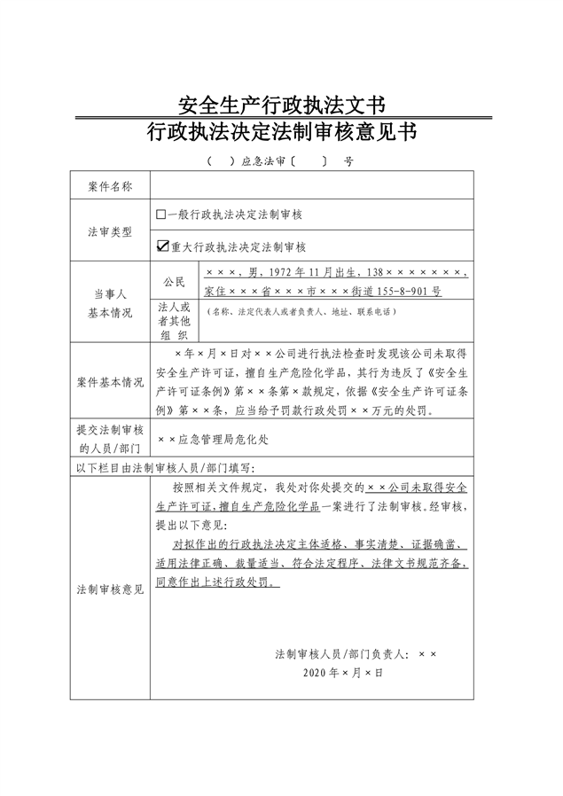
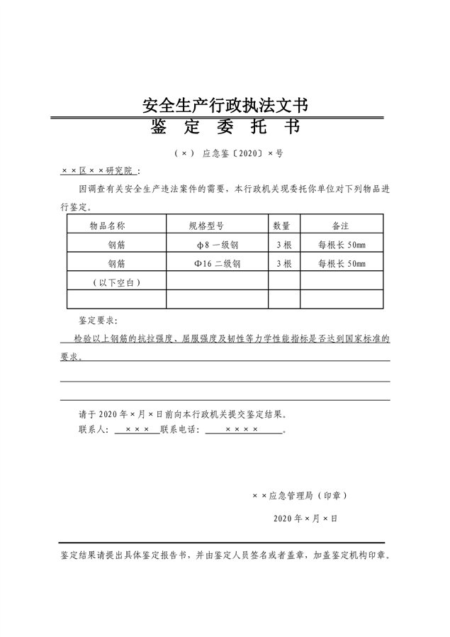
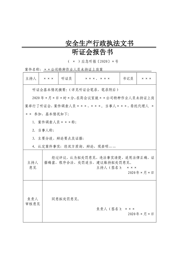
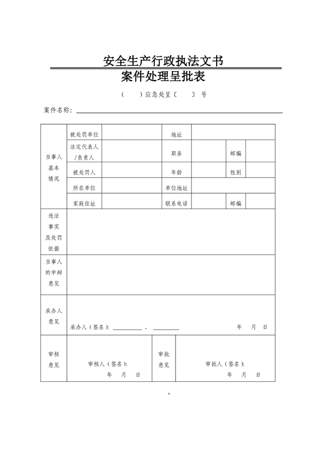
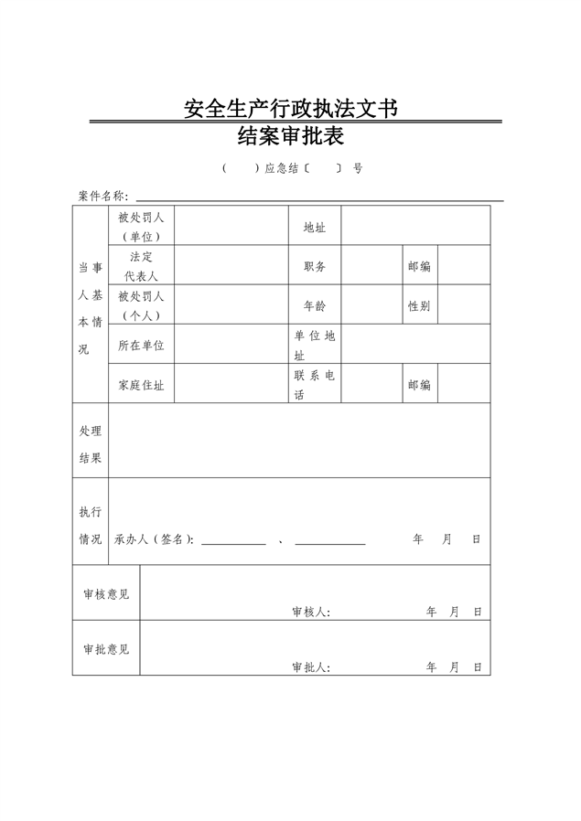
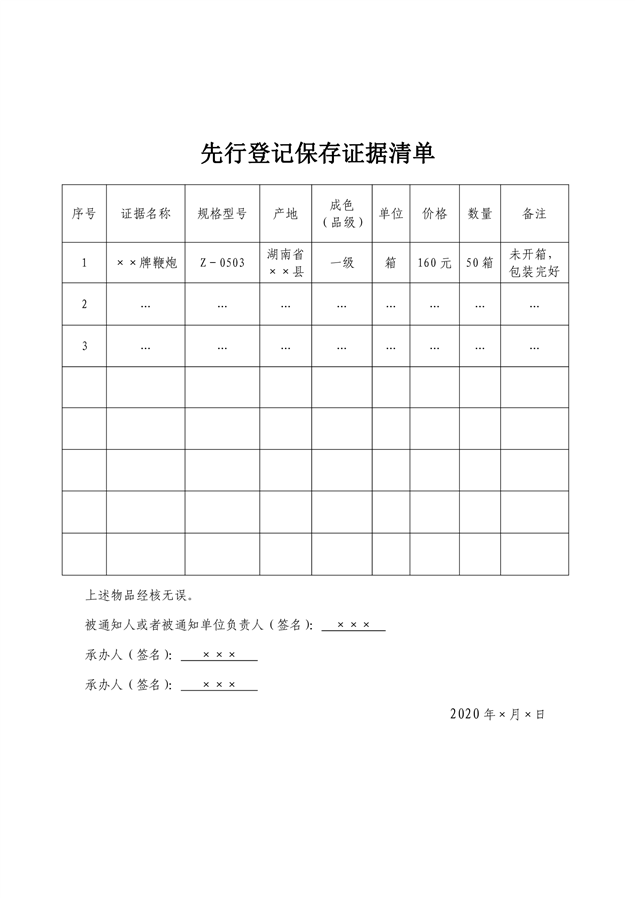
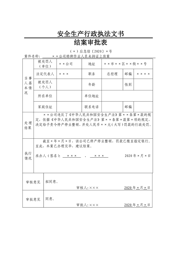
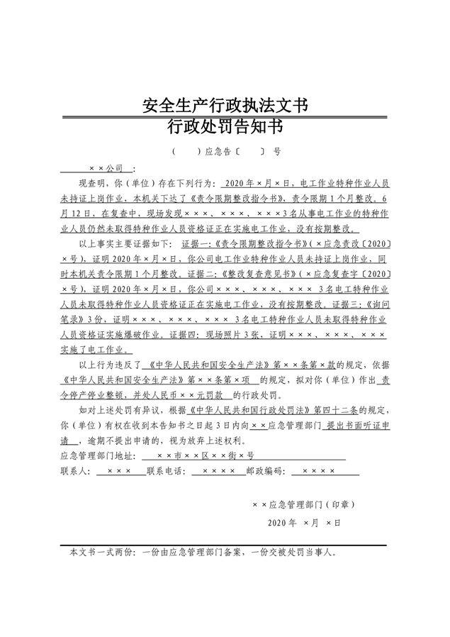
安全生产行政执法文书式样
来源:县应急管理局
2021-10-28 16:47
|
|
|
|