当前位置:
首页
>
专题
>
行政执法公示专栏
>
事前公示
>
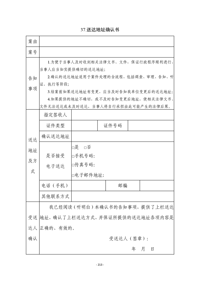
行政执法文书样本
行政执法文书样本(2023版)
来源:县自然资源局
2023-09-28 15:24
|
|
|
|