当前位置:
首页
>
专题
>
行政执法公示专栏
>
事前公示
>
行政执法文书样本
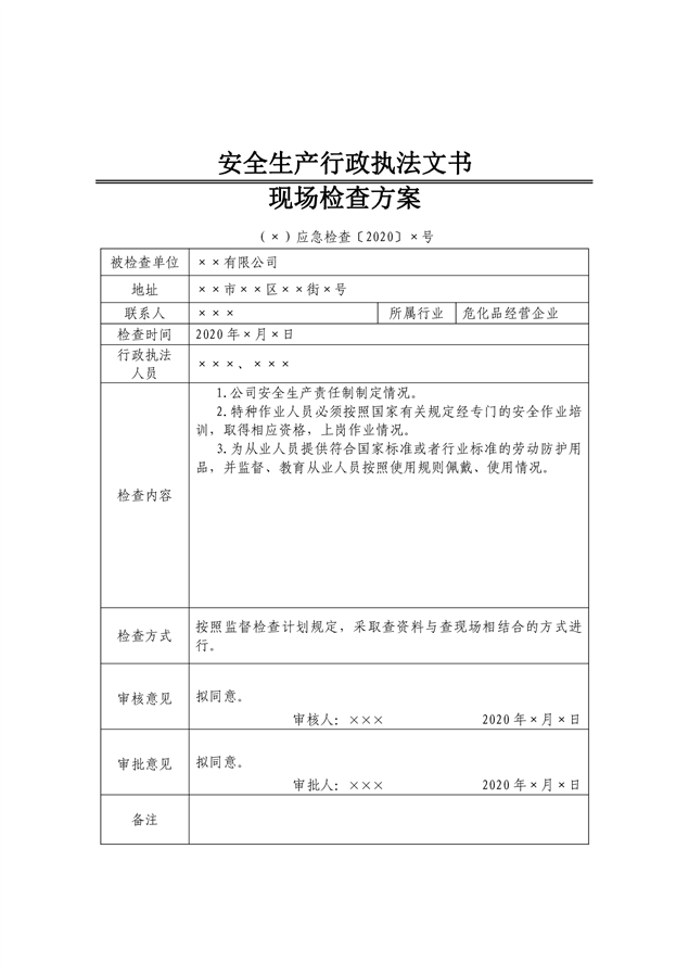
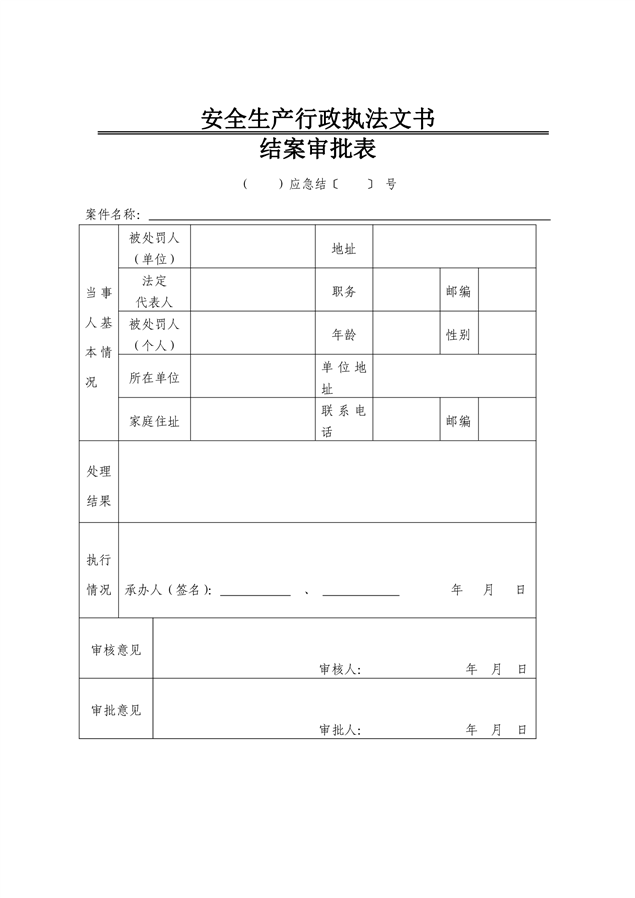
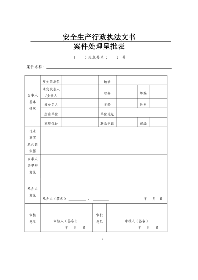
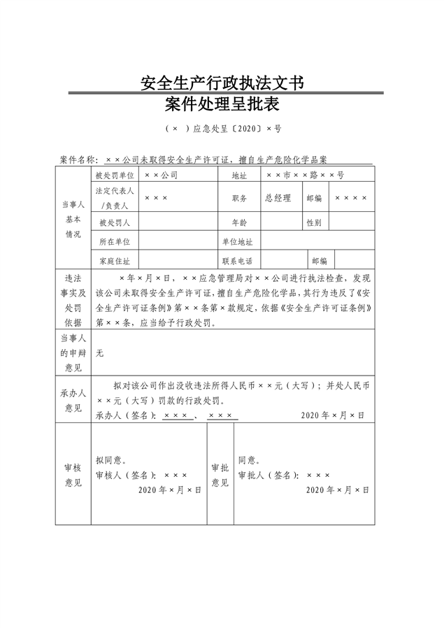
县应急管理局安全生产行政执法文书式样及制作示范
来源:县应急管理局
2022-10-11 11:07
|
|
|
|