当前位置:
首页
>
专题
>
行政执法公示专栏
>
事前公示
>
行政执法文书样本
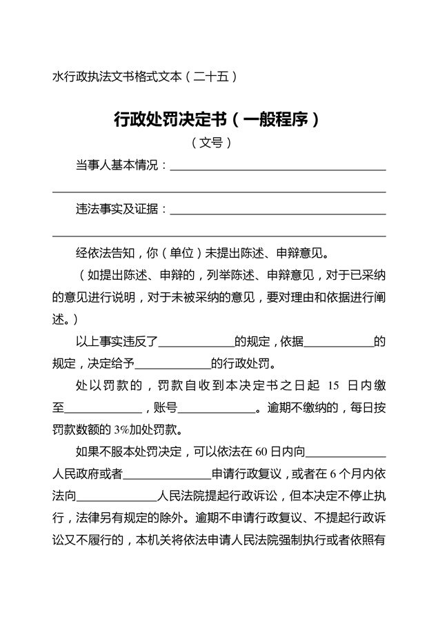
2022年水行政执法文书格式文本
来源:县水利局
2022-10-11 14:30
|
|
|
|