当前位置:
首页
>
专题
>
行政执法公示专栏
>
事前公示
>
行政执法文书样本
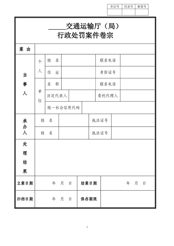
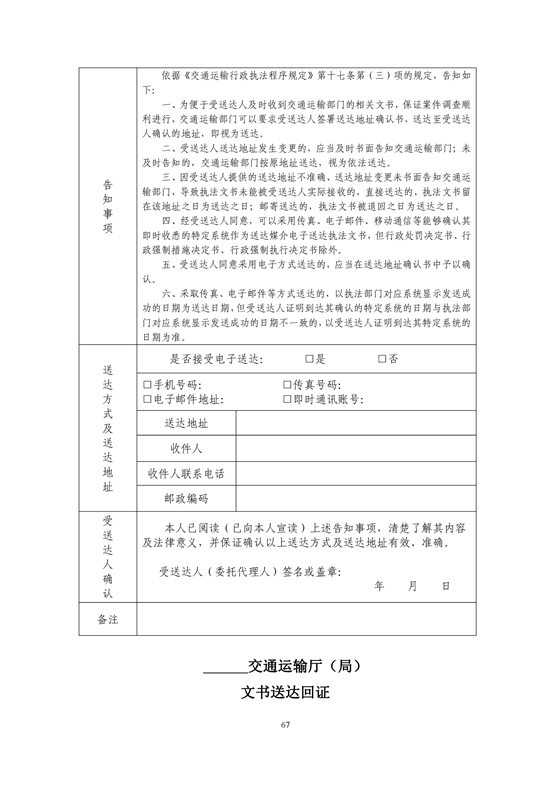
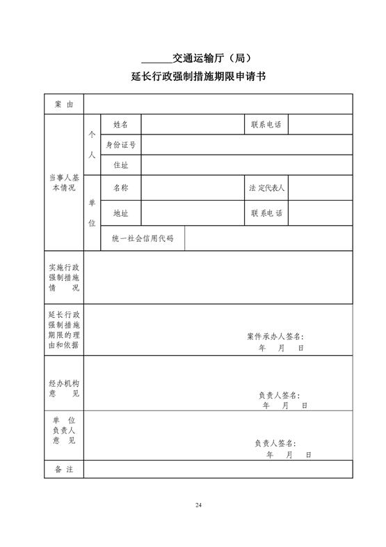
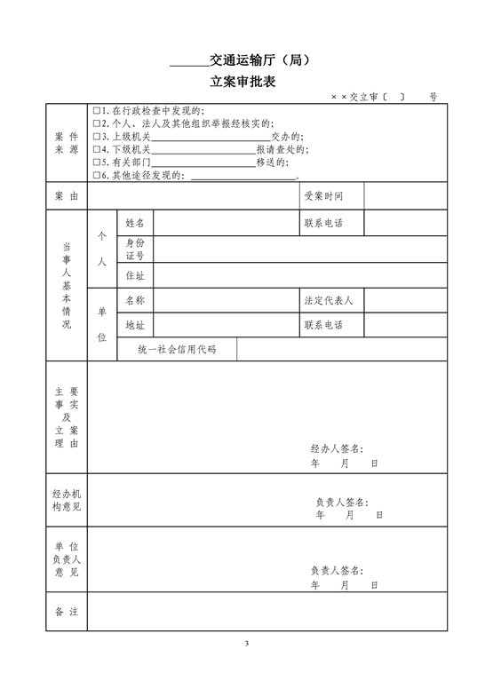
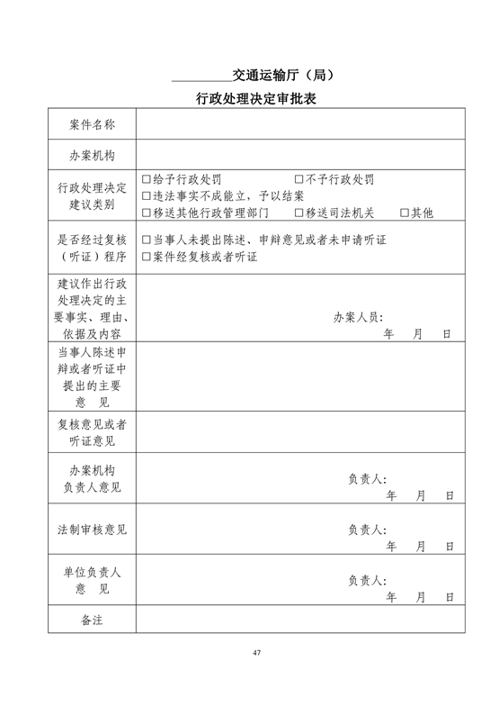
湖南省交通运输行政处罚文书样本(2022)
来源:县交通运输局
2022-10-17 10:29
|
|
|
|