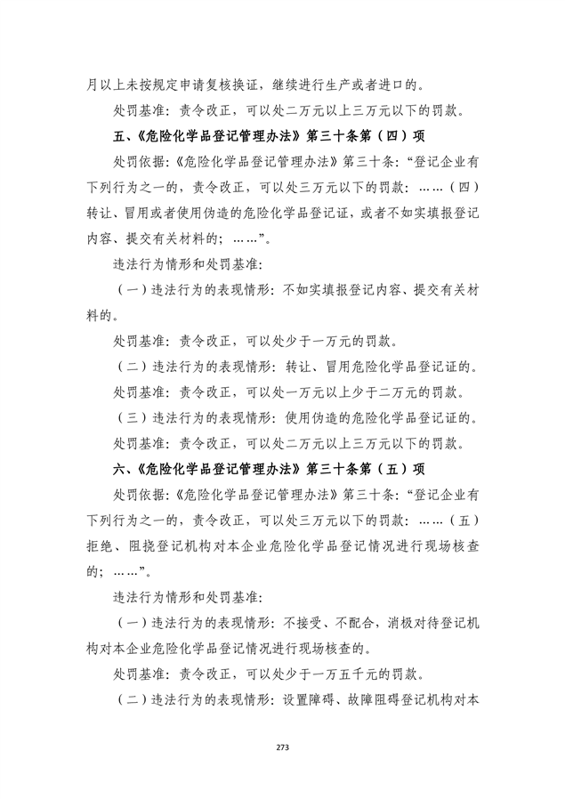
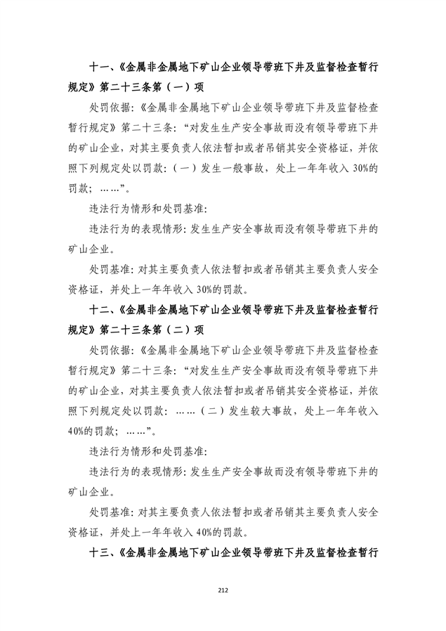
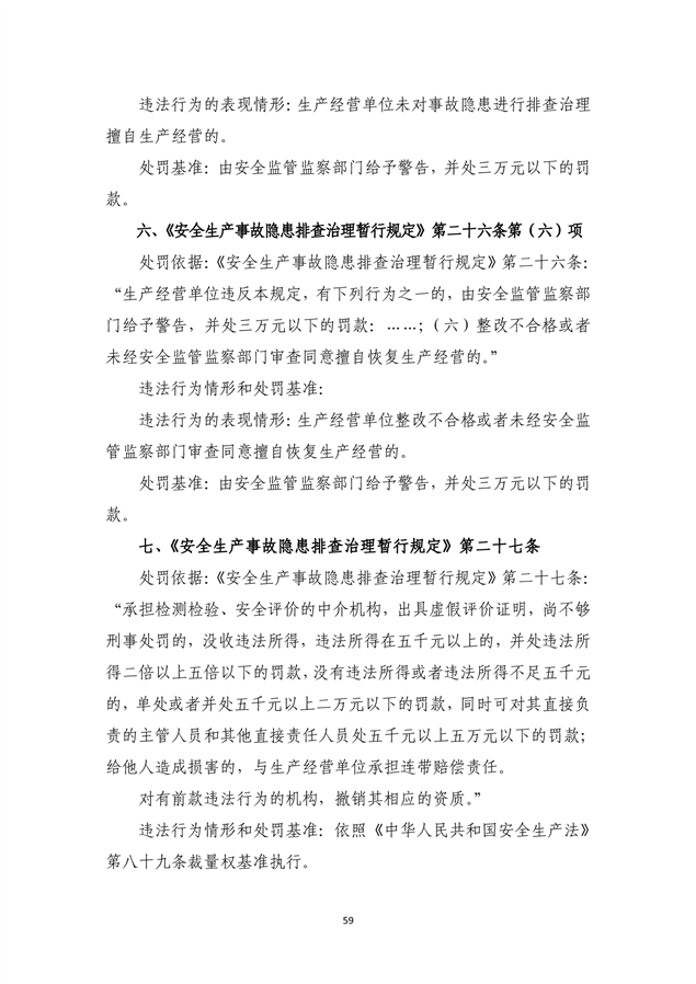
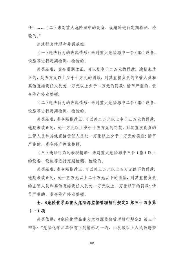
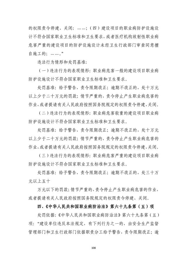
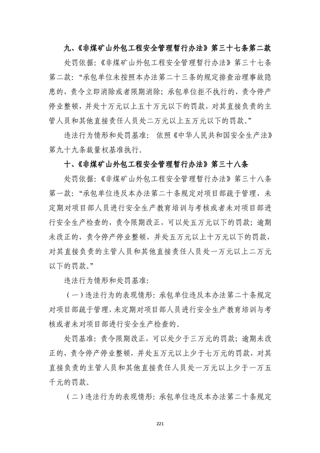
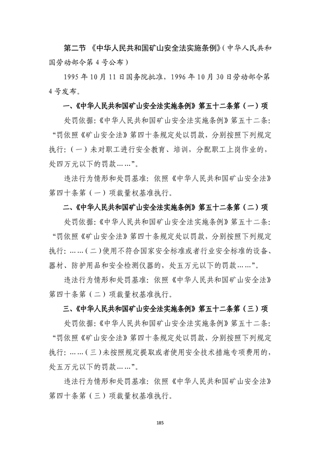
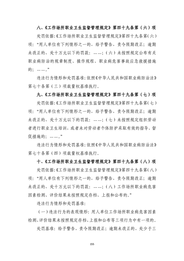
当前位置:
首页
>
专题
>
行政执法公示专栏
>
事前公示
>
行政裁量权基准
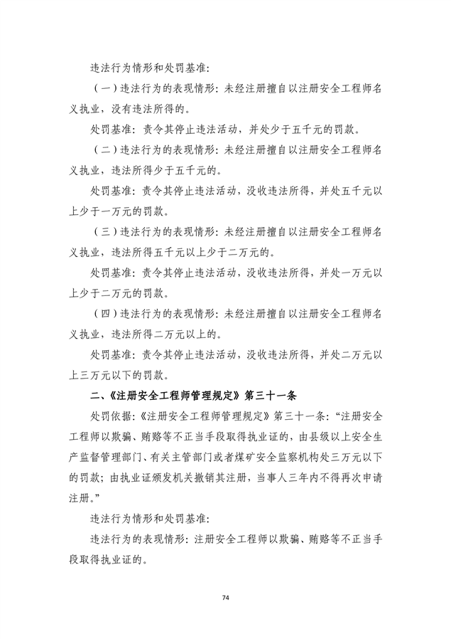
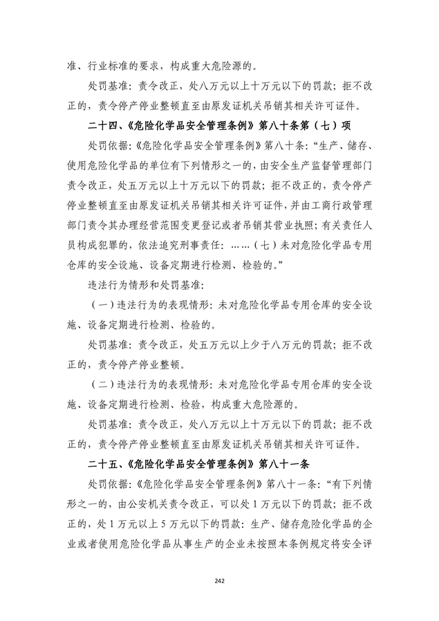
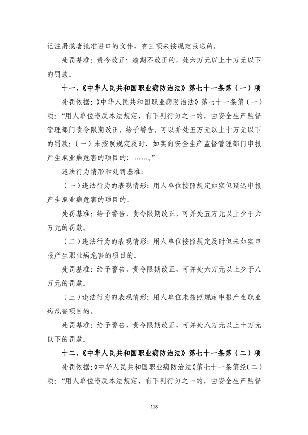
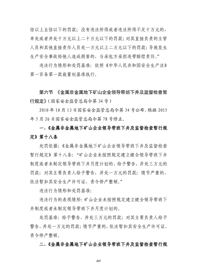
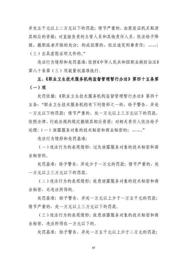
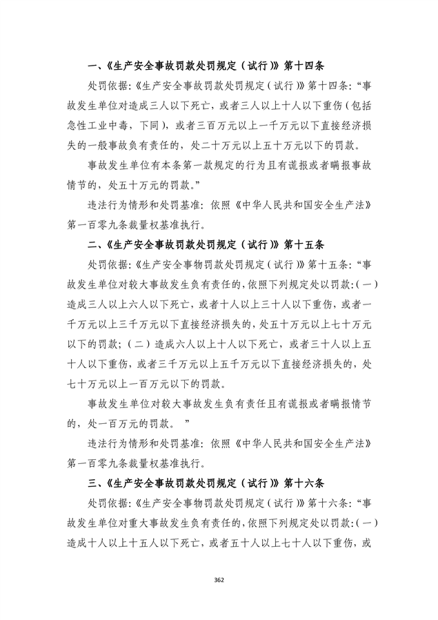
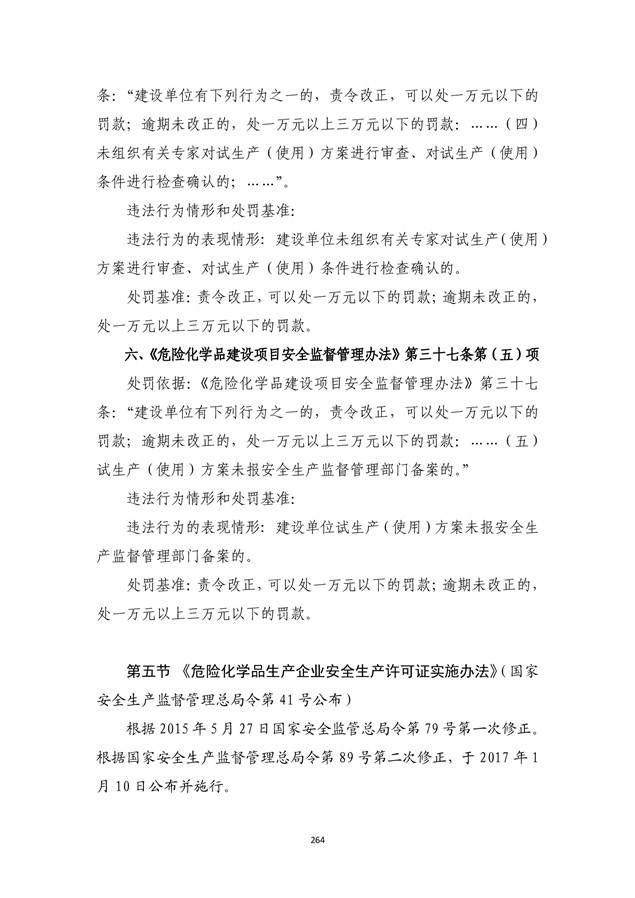
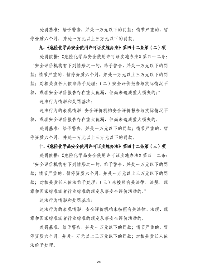
湖南省安全生产行政处罚裁量权基准9
来源:县应急管理局
2022-04-20 11:32
|
|
|
|