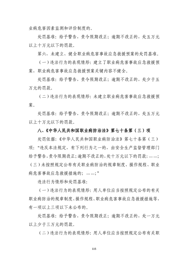
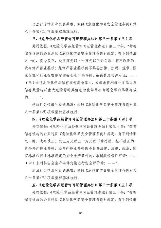
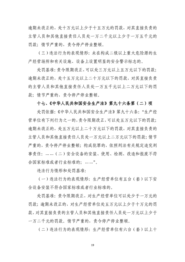
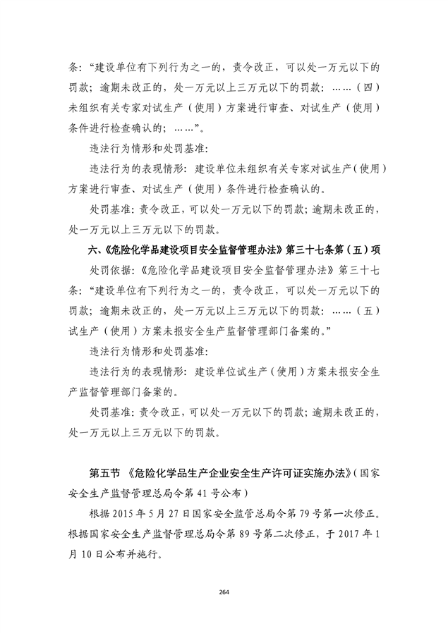
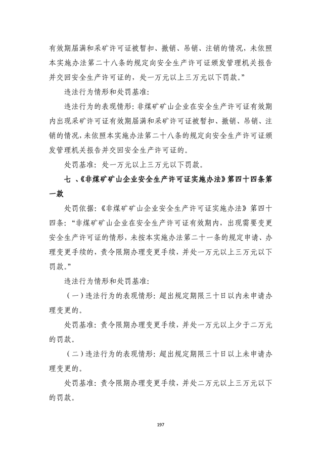
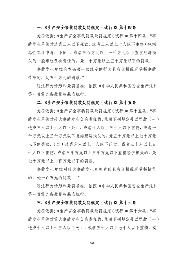
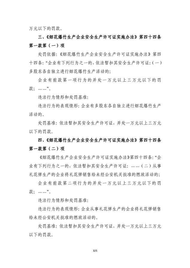
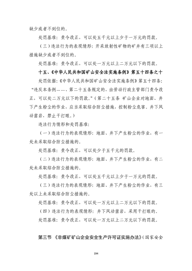
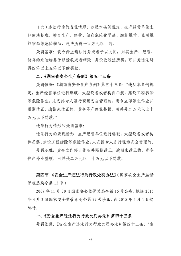
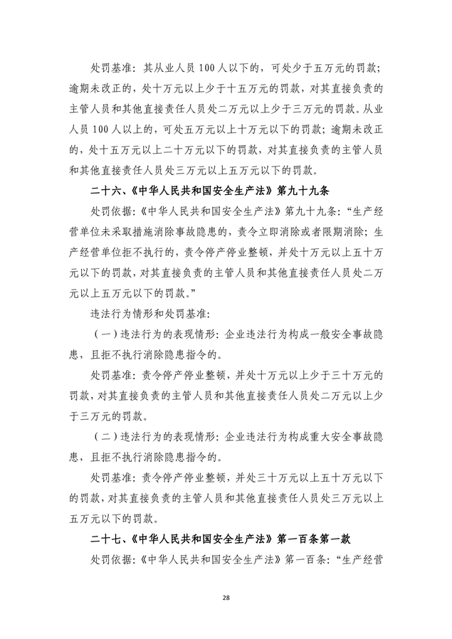
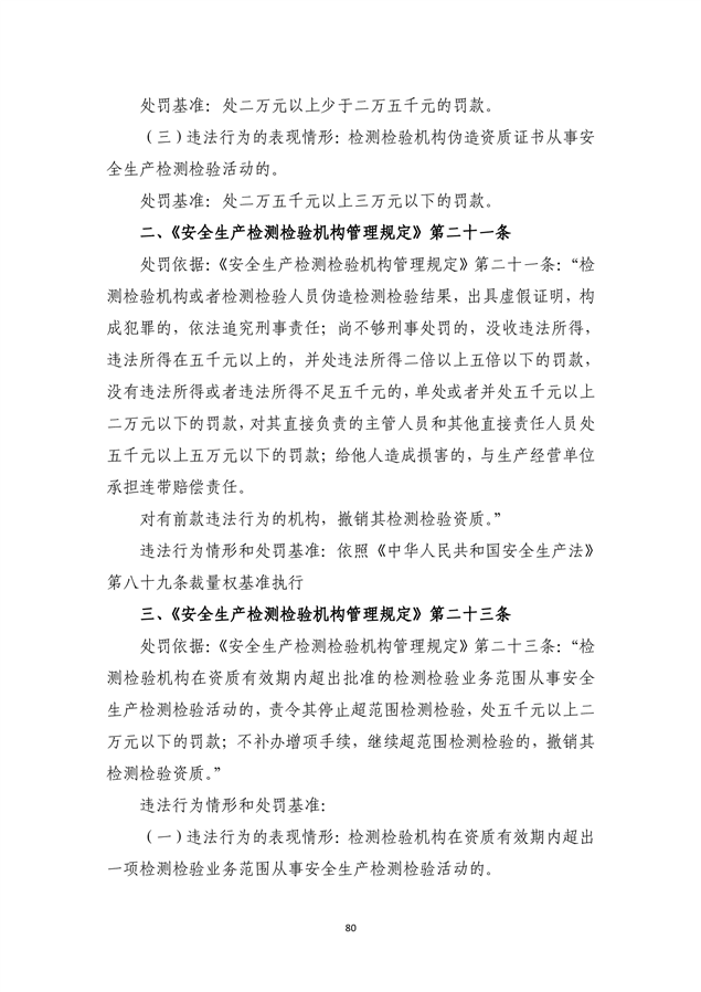
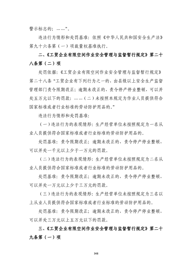
当前位置:
首页
>
专题
>
行政执法公示专栏
>
事前公示
>
行政裁量权基准
安全生产行政处罚裁量权基准
来源:县应急管理局
2022-10-11 11:14
|
|
|
|