当前位置:
首页
>
专题
>
行政执法公示专栏
>
事前公示
>
随机抽查事项清单
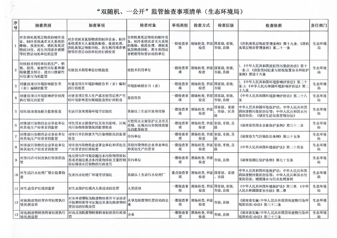
岳阳市生态环境局双随机抽查事项清单【2023】
来源:生态环境局法制股
2023-06-08 10:48
|
|
|
|