当前位置:
首页
>
专题
>
行政执法公示专栏
>
事后公开
>
行政处罚
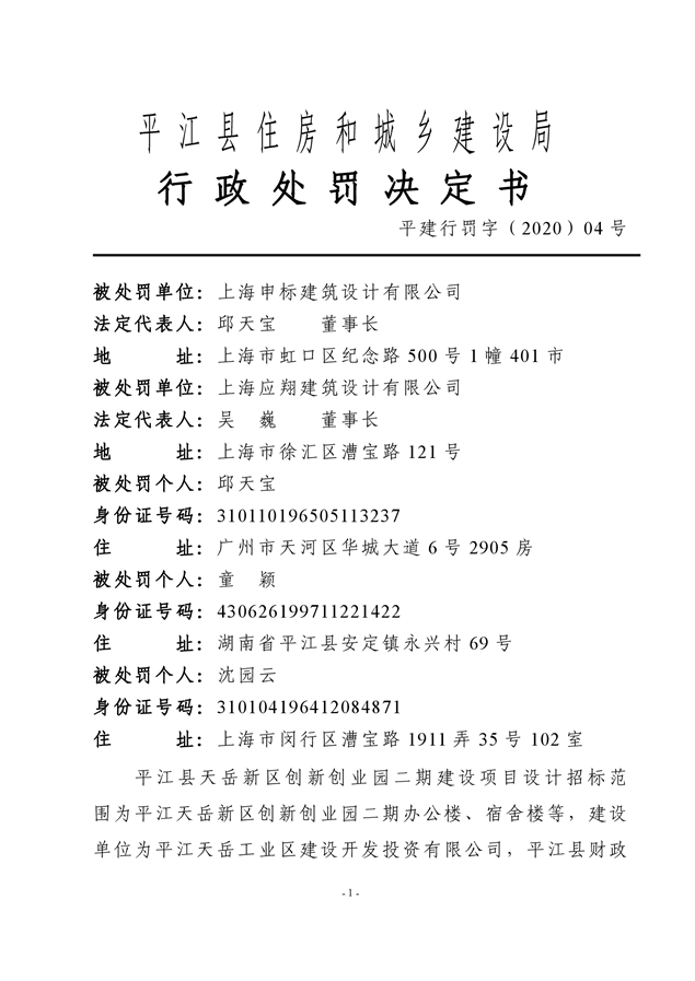
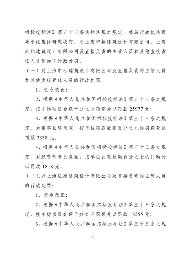
行政处罚决定书平建行罚字(2020)04号
来源:县住建局
2021-10-14 15:54
|
|
|
|