8月1日以来,我国本土疫情波及25省80个地市,防控形势严峻复杂。8月9日,长沙市芙蓉区在外省来长人员中发现1例新冠肺炎病毒感染者;怀化市中方县在外省返乡人员中检出1例新冠病毒无症状感染者。
当前正值暑期旅游高峰,为有效控制疫情输入风险,巩固来之不易的防疫成果,平江县疾控中心发布以下三项注意事项,提醒注意出行安全。
出行注意事项:
鉴于当前疫情形势,建议尽量减少外出,非必要不出省,不得前往中高风险地区。如确需出行,请及时关注官方发布的疫情动态信息。同时,随身携带口罩、免洗洗手液或消毒湿巾等防疫物资,以便出行途中及时更换口罩,随时保持手部卫生。
候车,候机时,保持一米以上的安全距离,间隔或错位而坐;进站时避免拥挤,保持安全距离。同时,避免用手触碰公共设施,不用手触摸口、眼、鼻,因咳嗽或打喷嚏导致口罩浸湿后,及时更换口罩。
务必全程佩戴一次性医用口罩,如果口罩因为出汗,或者呼吸的湿气,浸湿了口罩,或者口罩有破损,要及时更换。
尽量避免饮食,如确需饮食,建议远离人群密集处,单独用餐,用餐结束后及时戴好口罩。同时,配合乘务人员做好体温检测,如出现发热、干咳、乏力等症状,要及时告知乘务人员,并配合做好防疫措施。
外省返平注意事项:
所有外省来(返)平人员需提前向所在社区(村)或单位进行报备。报备可通过今日平江微信公众号“外省返平来平申报登记表”(https://ebdan.net)进行报备登记,也可通过电话等向居住地所在社区(村)或单位报备。
需持48小时内核酸检测阴性证明入平。无48小时内核酸检测阴性证明的,在第一入平口采取“即采即走”措施进行核酸检测。有疫情的省份入(返)平人员除执行以上措施外还需在第一入平口实施落地检。
风险人群注意事项:
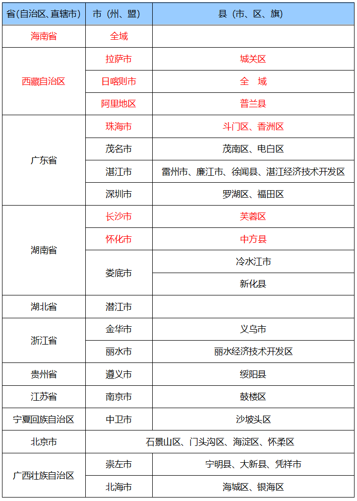
7月25日以来有西藏自治区旅居史人员(特别是拉萨市、日喀则市、阿里地区),和近7天以来有广东省珠海市、福建省莆田市、海南省全域以及国内涉疫重点地区旅居史人员(详细地区附后),特别是与长沙市芙蓉区、怀化市中方县病例活动轨迹有交集的人员及健康码红码或黄码人员,务必第一时间主动向所在村(社区)、单位或入住酒店(宾馆等场所)报告,主动履行个人防疫责任,配合落实隔离医学观察、健康监测、核酸检测等相关防控措施。对瞒报、谎报个人行程和健康状况的,将可能依法被追究法律责任。
8月10日国内涉疫重点地区


疫情期间,安全第一。我们倡议非必要不出省,若确需出行,要密切关注出行地疫情形势变化,强防护、不恐慌、信官方、不传谣。