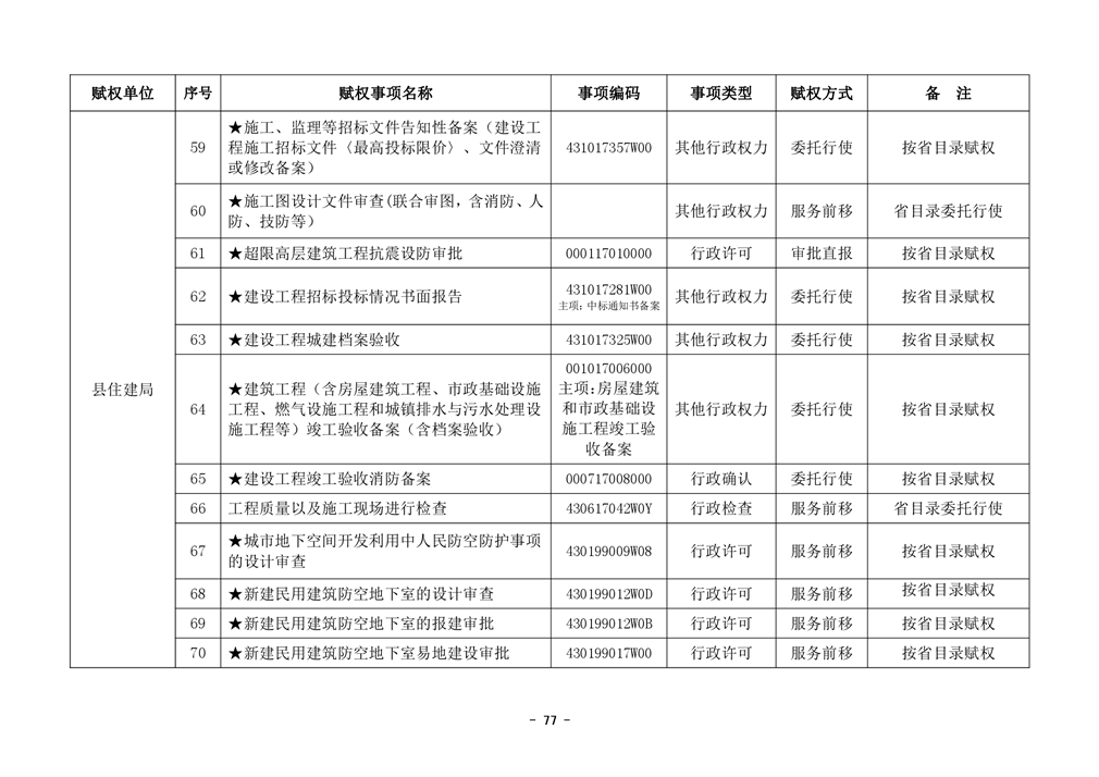
当前位置:首页 > 专题 > 县政府公报

平江县人民政府公报(2021第3期)

来源:县司法局 2022-01-06 10:31
| | | |