当前位置:
首页
>
专题
>
平江县事业单位法人年度报告公示
>
事业单位法人2025年度报告公示
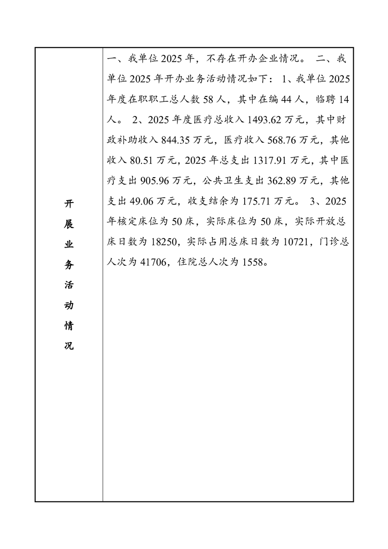
平江县余坪镇卫生院
来源:县卫生健康局
2026-02-12 10:11
|
|
|
|