当前位置:
首页
>
专题
>
平江县事业单位法人年度报告公示
>
事业单位法人2025年度报告公示
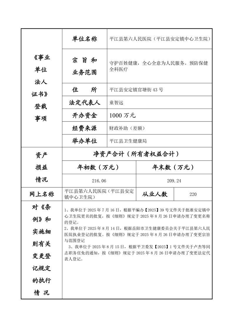
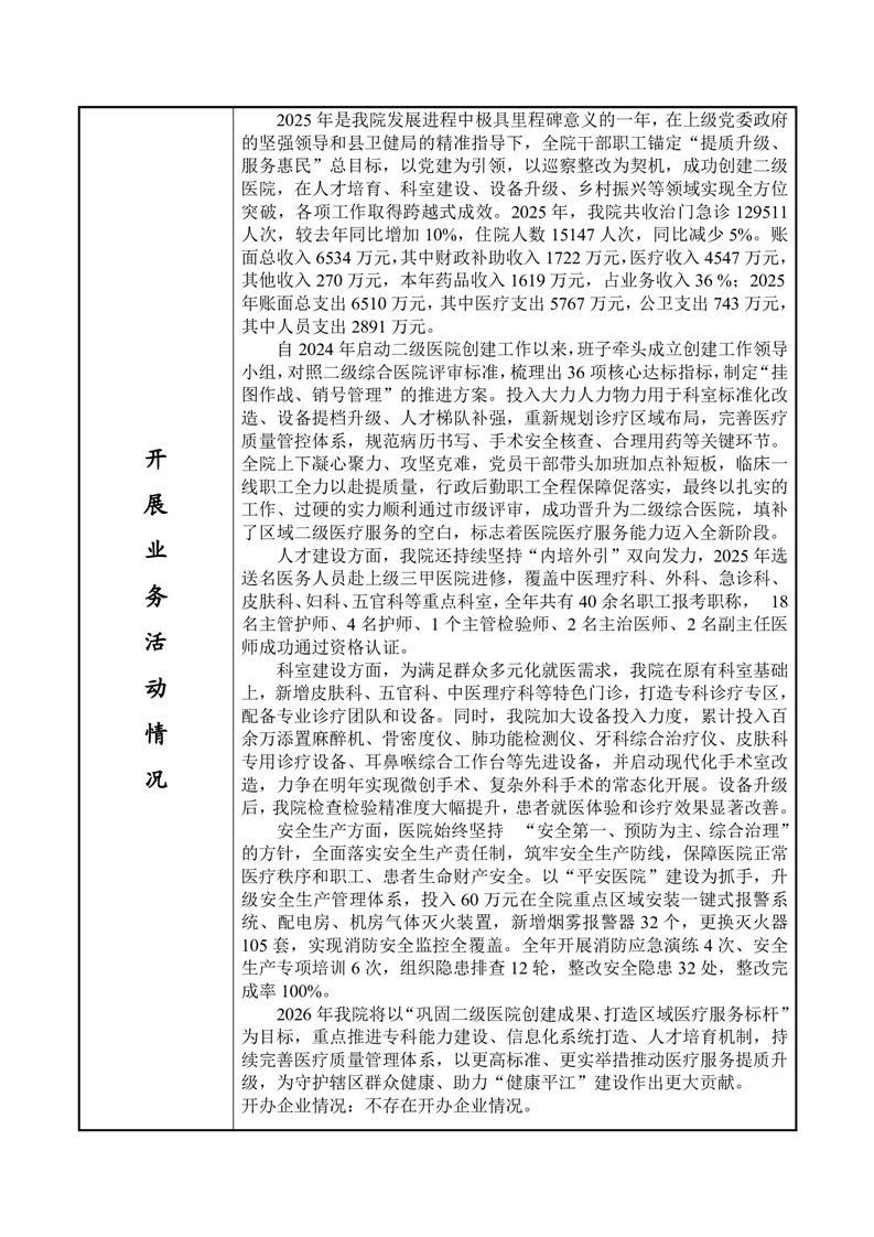
平江县第六人民医院(平江县安定镇中心卫生院)
来源:县卫生健康局
2026-03-03 17:08
|
|
|
|