当前位置:
首页
>
政府信息公开
>
乡镇街道
>
上塔市镇
>
财政信息
索 引 号:111/2019-1494685
发布机构:上塔市镇
生成日期:2019-03-15 08:56:45.0
公开日期:2019-03-15
公开方式:政府网站
公开范围:全部公开
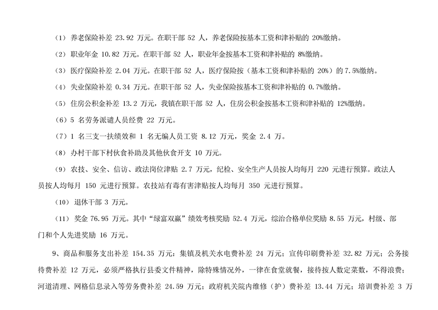
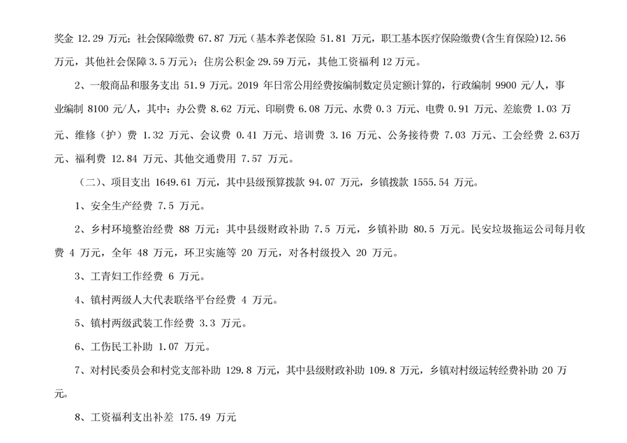
平江县上塔市镇人民政府2019年度部门预算编报说明
来源:上塔市镇
2019-03-15 08:56
|
|
|
|