当前位置:
首页
>
政府信息公开
>
乡镇街道
>
上塔市镇
>
财政信息
索 引 号:111/2020-1705446
发布机构:上塔市镇
生成日期:2020-05-29 15:16:11.0
公开日期:2020-05-29
公开方式:政府网站
公开范围:全部公开
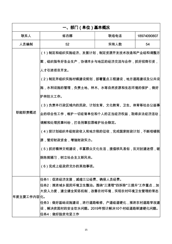
平江县2019年上塔市镇人民政府绩效自评
来源:上塔市镇
2020-05-29 15:16
|
|
|
|