当前位置:
首页
>
政府信息公开
>
乡镇街道
>
上塔市镇
>
财政信息
索 引 号:111/2021-1811524
发布机构:上塔市镇
生成日期:2021-03-25 15:49:41.0
公开日期:2021-03-25
公开方式:政府网站
公开范围:全部公开
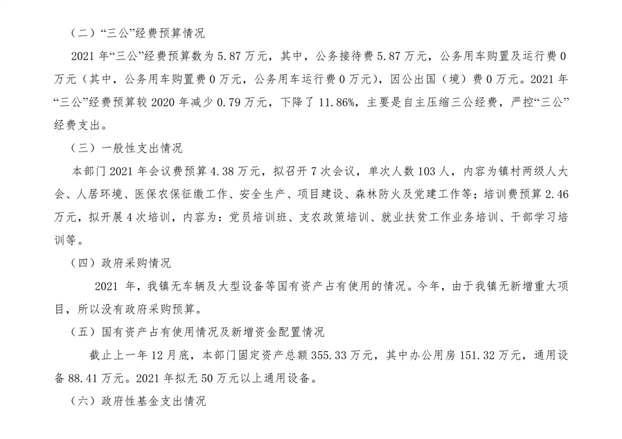
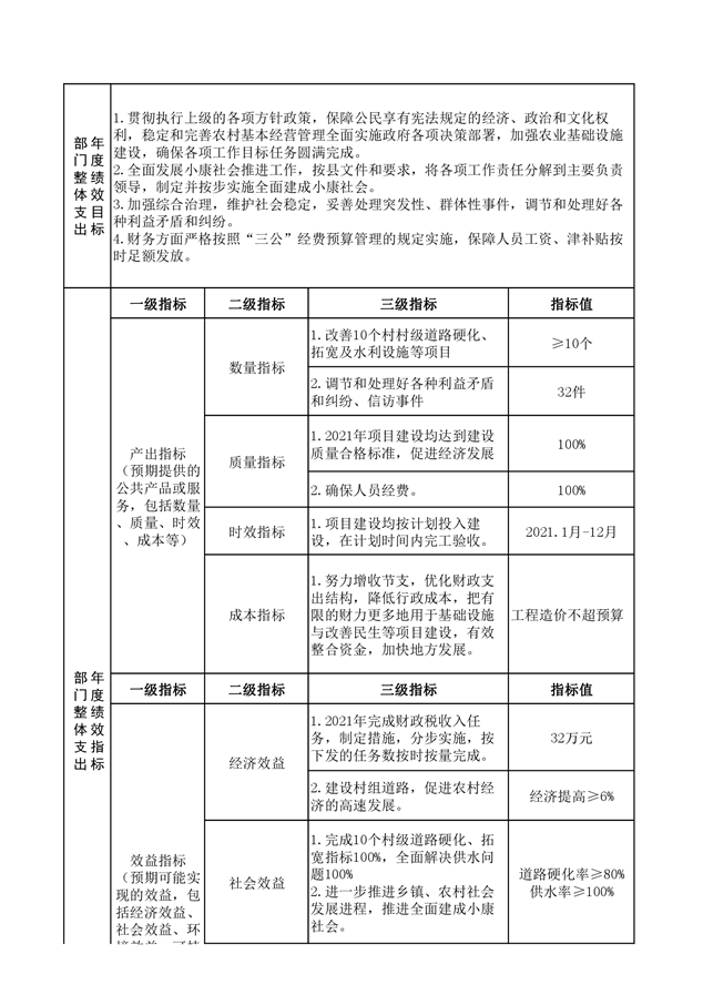
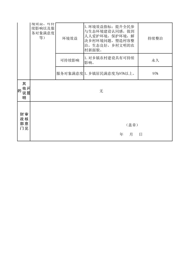
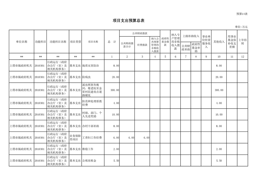
平江县上塔市镇人民政府2021年部门预算编报说明及三公经费预算公开表
来源:上塔市镇
2021-03-25 15:49
|
|
|
|