当前位置:
首页
>
政府信息公开
>
乡镇街道
>
安定镇
>
财政信息
索 引 号:43060000/2019-1638550
发布机构:平江县
生成日期:2019-08-30 17:14:36.0
公开日期:2019-08-30
公开方式:政府网站
公开范围:全部公开
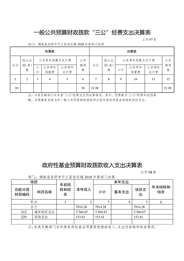
平江县安定镇人民政府2018年度部门决算编报说明
来源:安定镇
2019-08-30 17:14
|
|
|
|