当前位置:
首页
>
政府信息公开
>
乡镇街道
>
安定镇
>
财政信息
索 引 号:112/2020-1704897
发布机构:安定镇
生成日期:2020-05-25 11:19:09.0
公开日期:2020-05-25
公开方式:政府网站
公开范围:全部公开
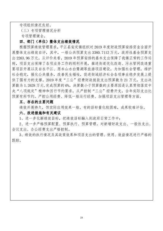
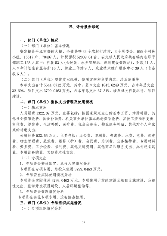
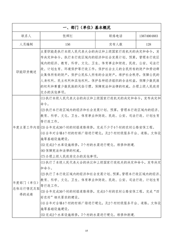
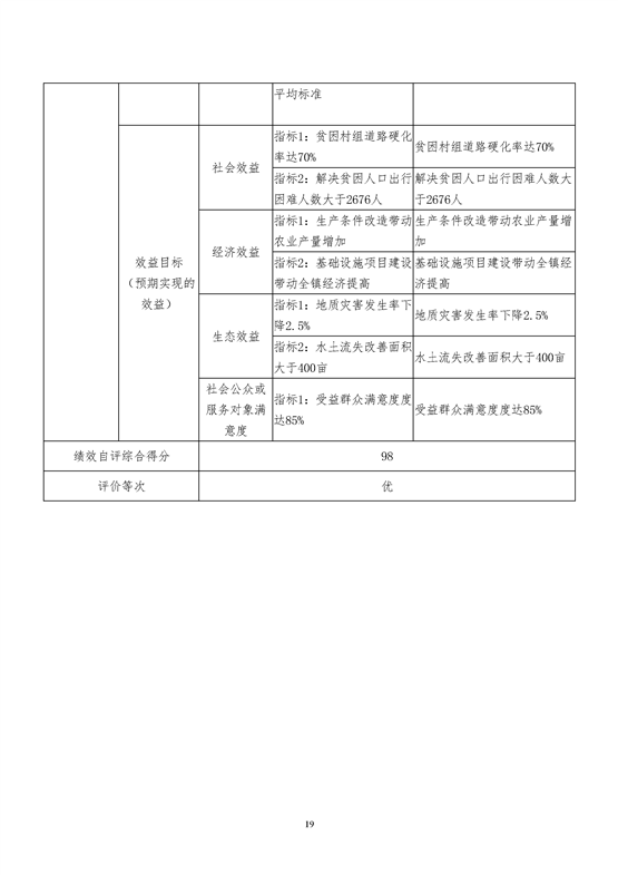
平江县2019年安定镇人民政府绩效自评
来源:安定镇
2020-05-25 11:19
|
|
|
|