当前位置:
首页
>
政府信息公开
>
乡镇街道
>
安定镇
>
财政信息
索 引 号:112/2021-1845373
发布机构:安定镇
生成日期:2021-08-12 15:53:40.0
公开日期:2021-08-12
公开方式:政府网站
公开范围:全部公开
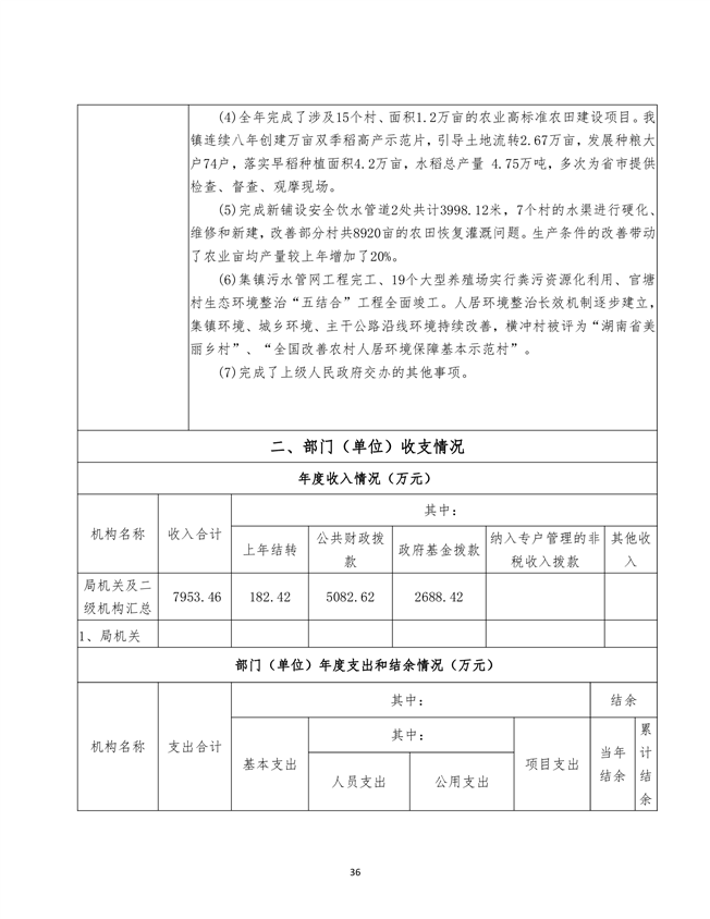
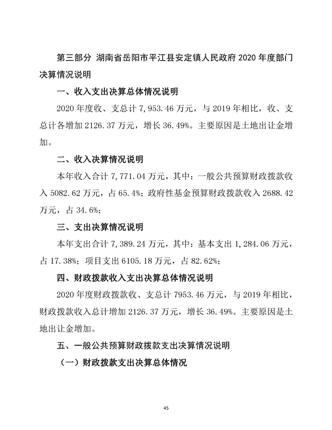
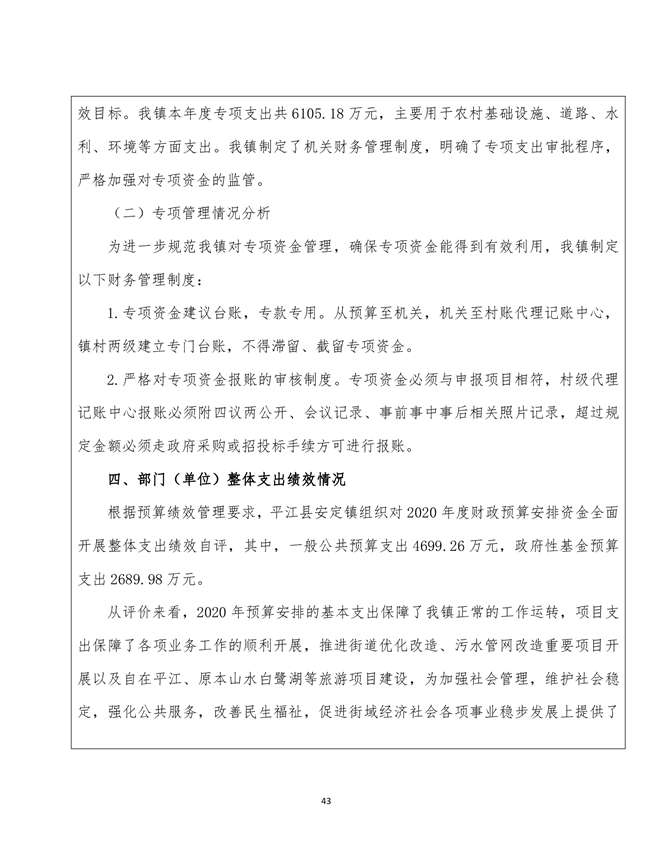
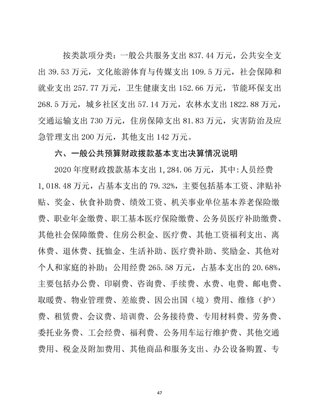
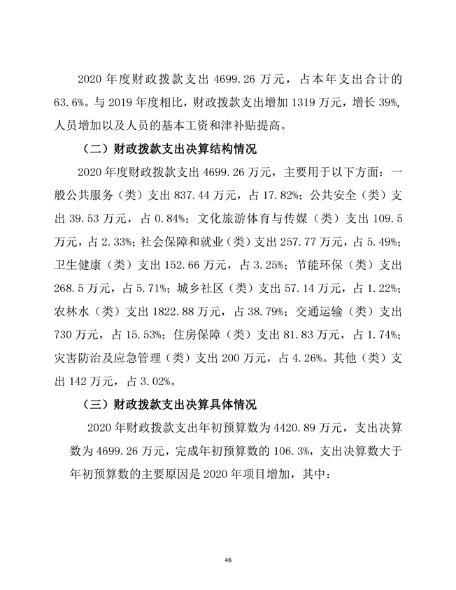
2020年度安定镇人民政府部门决算及整体绩效目标评价表
来源:安定镇
2021-08-12 15:53
|
|
|
|