当前位置:
首页
>
政府信息公开
>
乡镇街道
>
安定镇
>
财政信息
索 引 号:112/2022-1989553
发布机构:安定镇
生成日期:2022-09-22 08:22:41.0
公开日期:2022-09-22
公开方式:政府网站
公开范围:全部公开
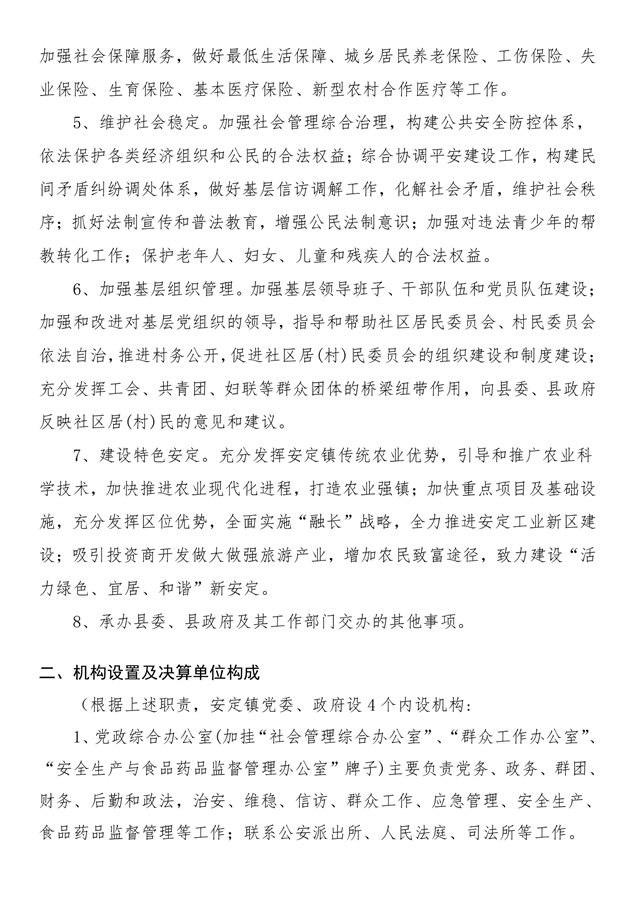
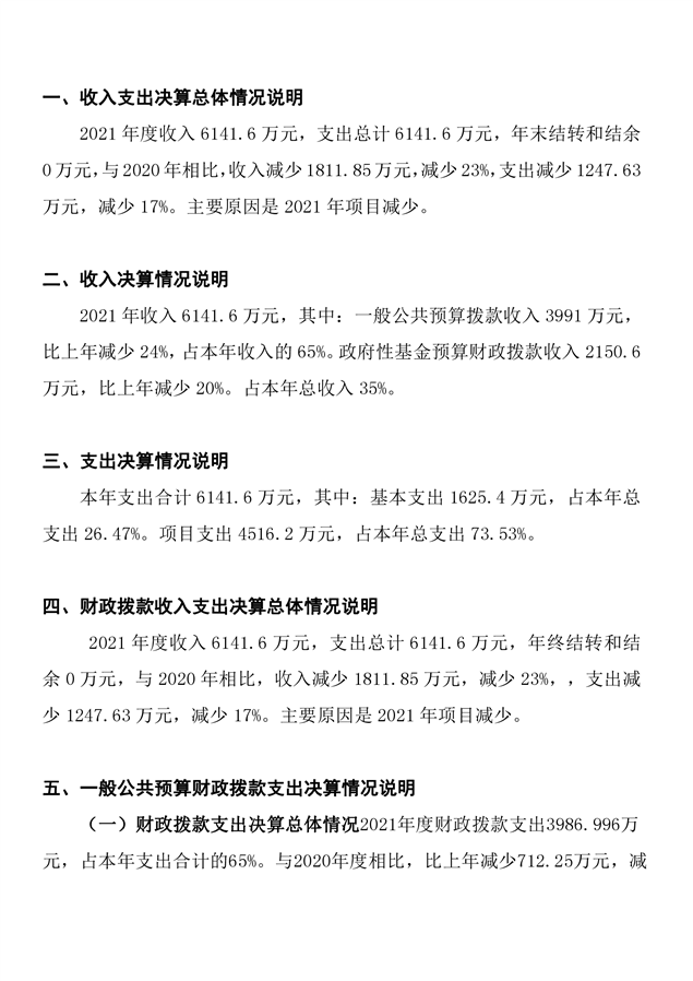
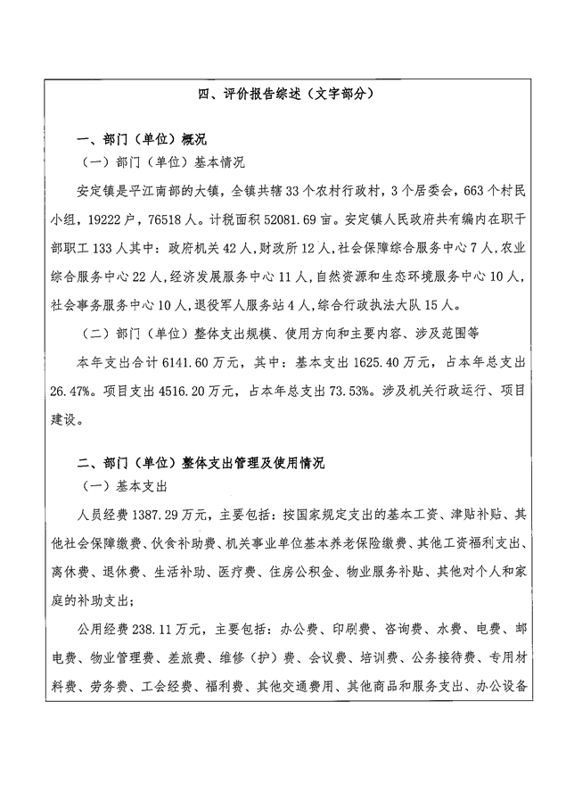
2021年平江县安定镇人民政府部门决算说明及整体绩效目标评价表
来源:安定镇
2022-09-22 08:22
|
|
|
|