当前位置:
首页
>
政府信息公开
>
乡镇街道
>
安定镇
>
财政信息
索 引 号:112/2025-2273098
发布机构:安定镇
生成日期:2025-01-03 16:23:42.0
公开日期:2025-01-03
公开方式:政府网站
公开范围:全部公开
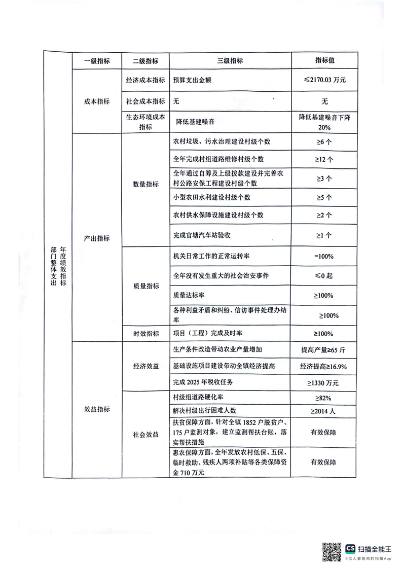
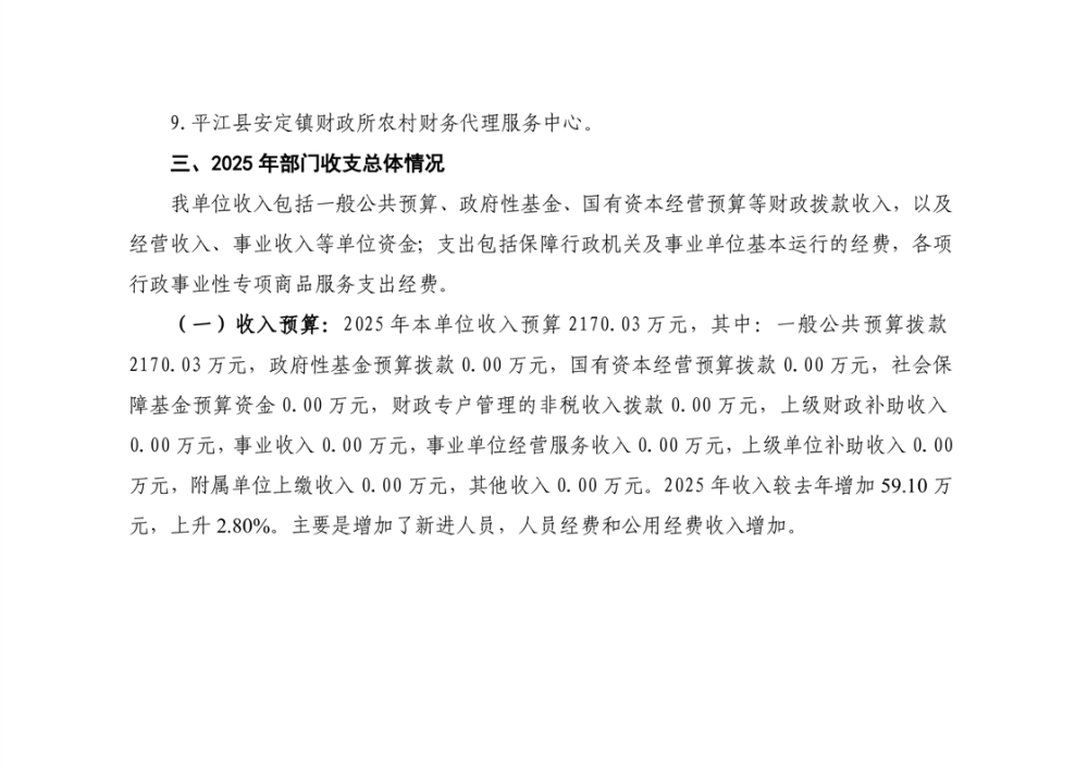
平江县安定镇人民政府2025年预算公开说明
来源:安定镇
2025-01-03 16:23
|
|
|
|