当前位置:
首页
>
政府信息公开
>
乡镇街道
>
瓮江镇
>
财政信息
索 引 号:101/2020-1734405
发布机构:瓮江镇
生成日期:2020-08-13 16:30:37.0
公开日期:2020-08-13
公开方式:政府网站
公开范围:全部公开
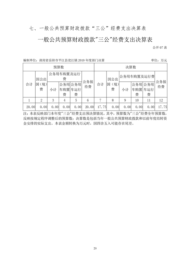
瓮江镇2019年度部门决算编报说明
来源:瓮江镇
2020-08-13 16:30
|
|
|
|