当前位置:
首页
>
政府信息公开
>
乡镇街道
>
浯口镇
>
财政信息
索 引 号:103/2020-1704055
发布机构:浯口镇
生成日期:2020-05-26 16:37:03.0
公开日期:2020-05-26
公开方式:政府网站
公开范围:全部公开
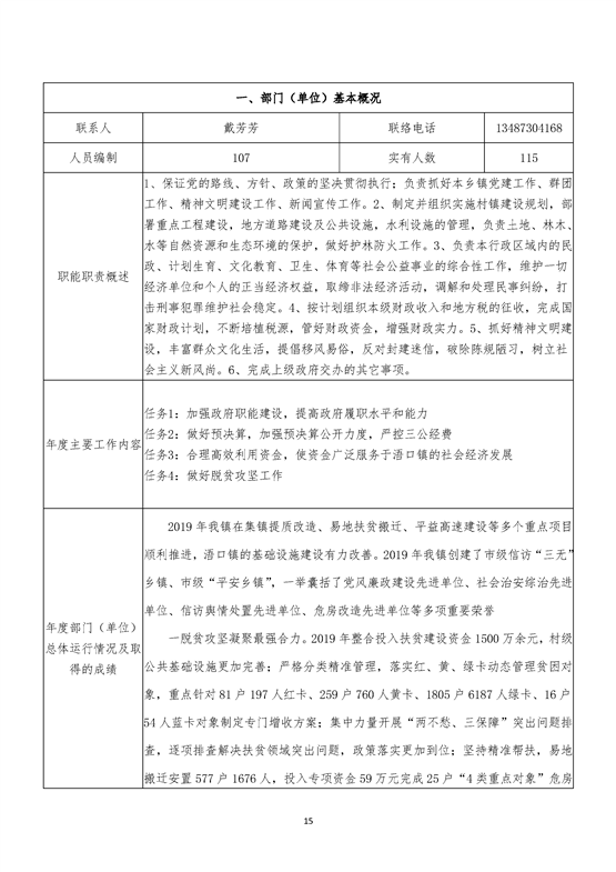
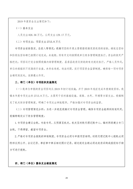
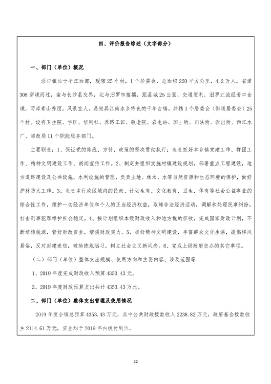
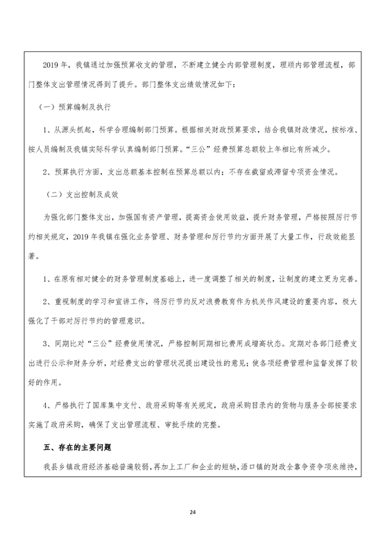
平江县2019年浯口镇人民政府绩效自评
来源:浯口镇
2020-05-26 16:37
|
|
|
|