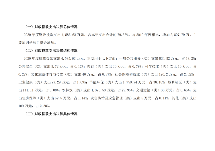
当前位置:
首页
>
政府信息公开
>
乡镇街道
>
虹桥镇
>
财政信息
索 引 号:105/2021-1845683
发布机构:虹桥镇
生成日期:2021-08-19 11:23:58.0
公开日期:2021-08-19
公开方式:政府网站
公开范围:全部公开
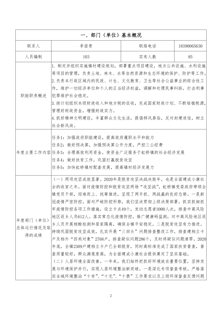
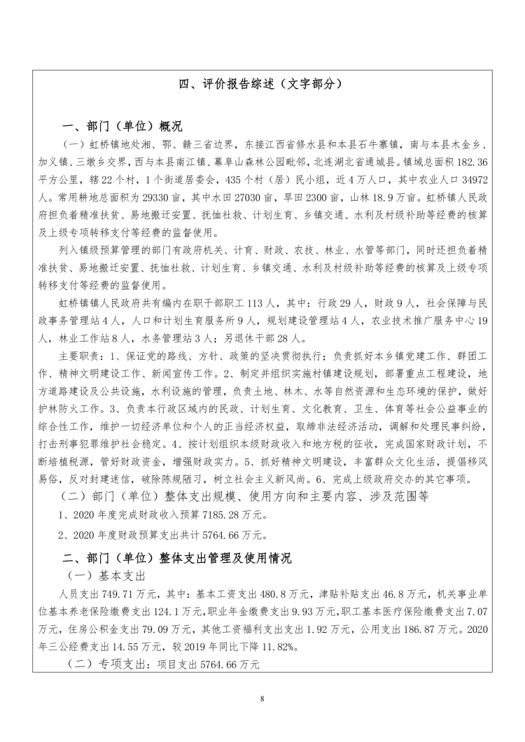
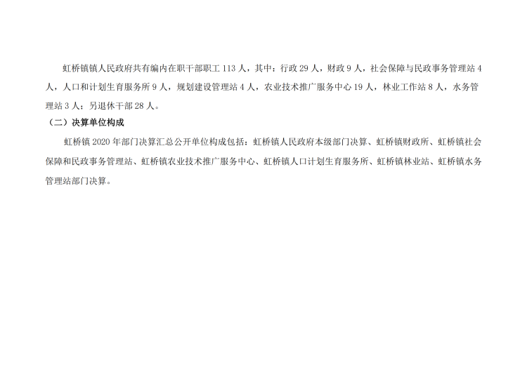
平江县虹桥镇2020年度决算公开说明
来源:虹桥镇
2021-08-19 11:23
|
|
|
|