当前位置:
首页
>
政府信息公开
>
乡镇街道
>
汉昌街道
>
财政信息
索 引 号:100/2021-1812021
发布机构:城关镇
生成日期:2021-04-26 17:07:55.0
公开日期:2021-04-26
公开方式:政府网站
公开范围:全部公开
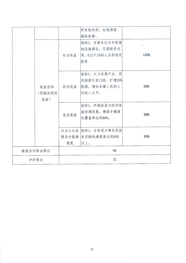
汉昌街道2020年度整体绩效评价自评报告
来源:城关镇财政所
2021-04-26 17:07
|
|
|
|