当前位置:
首页
>
政府信息公开
>
乡镇街道
>
汉昌街道
>
财政信息
索 引 号:100/2024-2167440
发布机构:汉昌街道
生成日期:2024-01-18 10:55:51.0
公开日期:2024-01-18
公开方式:政府网站
公开范围:全部公开
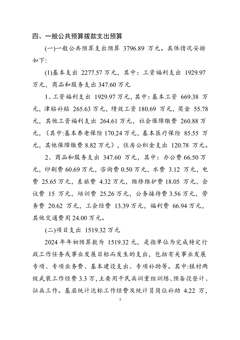
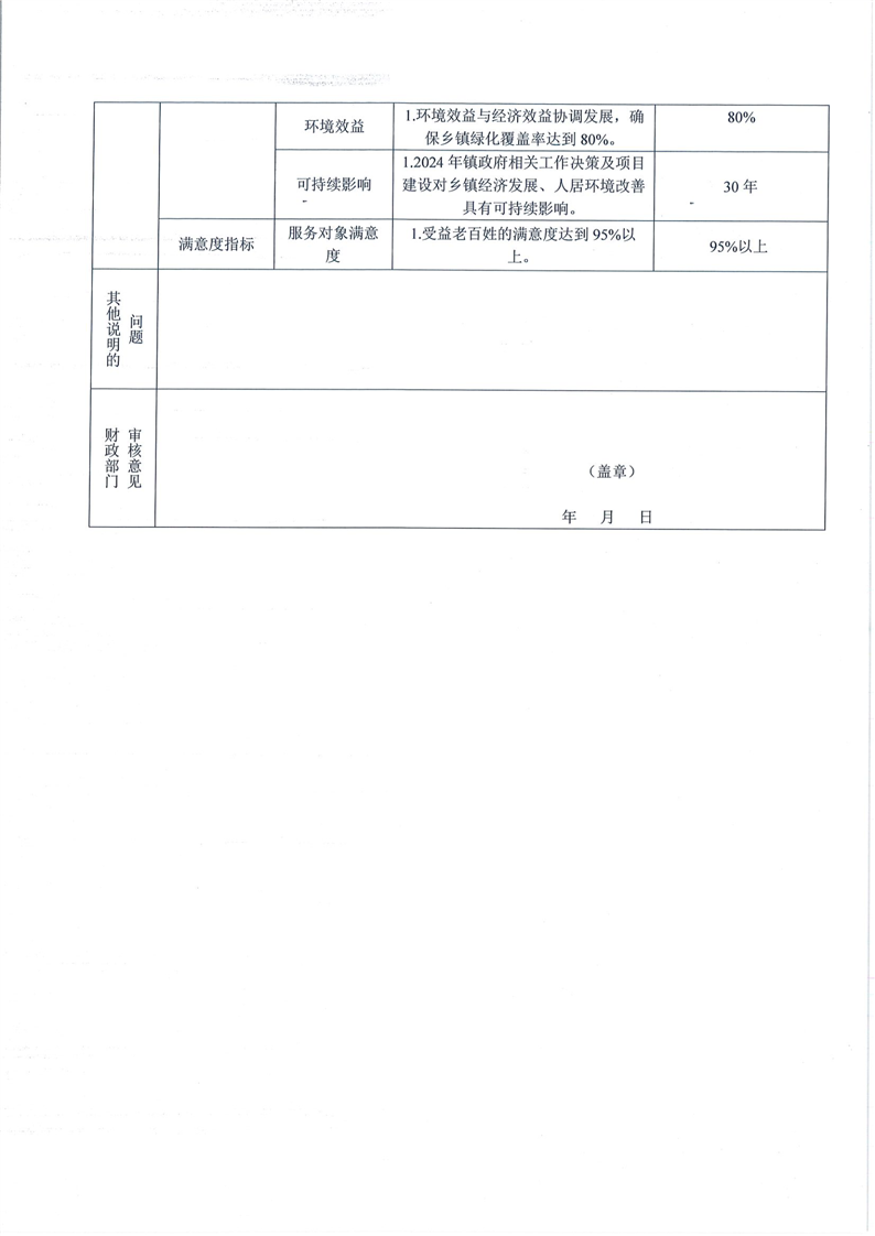
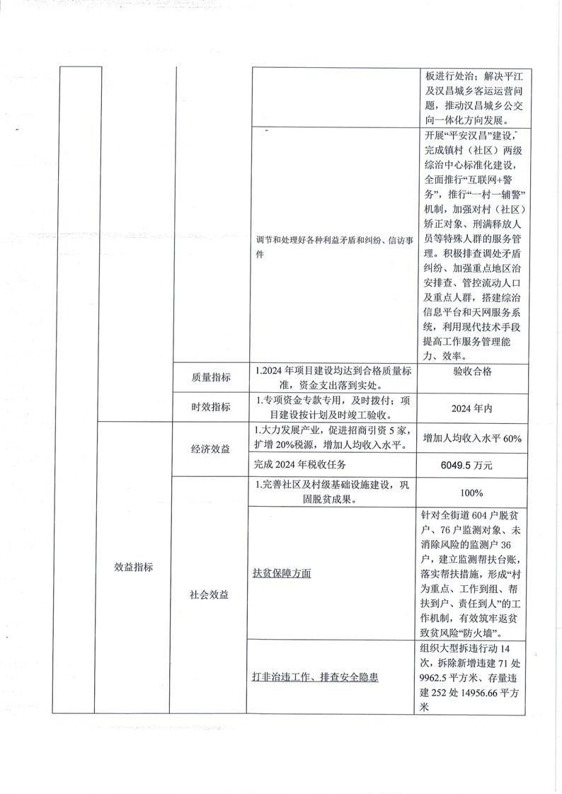
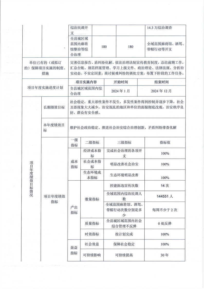
平江县汉昌街道办事处2024年部门预算公开
来源:汉昌街道党政办
2024-01-18 10:55
|
|
|
|