当前位置:
首页
>
政府信息公开
>
乡镇街道
>
汉昌街道
>
政府信息公开年度报告
索 引 号:100/2021-1786101
发布机构:城关镇
生成日期:2021-01-19 17:13:13.0
公开日期:2021-01-19
公开方式:政府网站
公开范围:全部公开
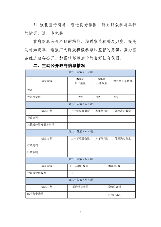
汉昌镇2020年度政府信息公开工作报告
来源:汉昌街道党政办
2021-01-19 17:13
|
|
|
|