当前位置:
首页
>
政府信息公开
>
乡镇街道
>
汉昌街道
>
其他信息
索 引 号:100/2017-1970499
发布机构:汉昌街道
生成日期:2017-08-17 11:15:31.0
公开日期:2017-08-17
公开方式:政府网站
公开范围:全部公开
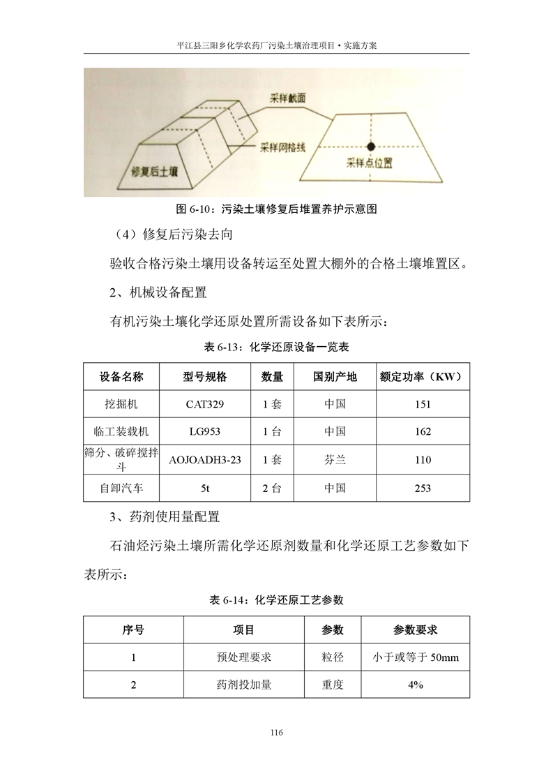
平江县三阳乡化学农药厂污染土壤治理项目实施方案公示
来源:城关镇
2017-08-17 11:15
|
|
|
|