兴天下之利,莫过于兴学。1月6日,汉昌教育基金会第一届组织机构成立会议在广东省惠州市召开。广东省湖南务工人员服务协会执行会长黄舍和,平江县原人大常委会主任罗志远,"粤港澳•深圳"平江商会党委书记傅福初、在粤在深汉昌籍企业家以及乡友乡贤等30余人出席会议,汉昌街道党工委副书记、办事处主任彭勇主持会议。

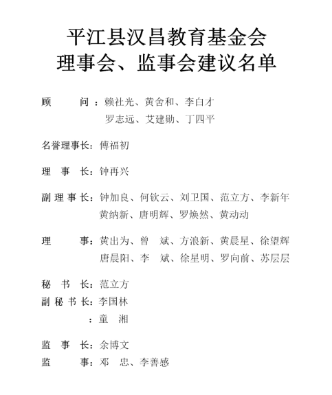
会上听取了基金会前期筹建工作情况报告,宣读了省民政厅《关于同意设立湖南省平江县汉昌教育基金会的行政许可决定书》的批复,解读了《湖南省平江县汉昌教育基金会章程》草案、《财务管理制度》草案,选举产生了第一届教育基金会顾问、理事会、监事会、秘书长。经会议研究决定,由钟再兴同志担任理事长、余博文同志担任监事长,范立方同志担任秘书长。

汉昌街道党工委书记张创国在会上发言。他表示,成立汉昌街道教育基金会组织机构是为了更好地凝聚政企力量,进一步发掘社会爱心资源,加速助推汉昌教育事业高质量发展。他向汉昌教育基金会组织机构提出三点希望:
一是基金规模要做大做强
机构成员们要带头担当,在乡友中当好爱心表率;要大力宣传,积极为筹善款鼓而呼;要认真规划,在确保基金安全的前提下盘活资金资产。
二是基金管理要规矩规范
要依法依规管理,坚持用制度管人管事;要严格严肃运作,实行"专人管理、专户储存、专账核算";要树优树牢形象,捐资明细和使用情况全部公开透明,确保各项工作经得起党和人民群众的检验以及社会各界的监督。
三是基金效能要用好用活。
制定方案要实际实在,服务对象要精准精细,奖励方式要多种多样,切实将每一笔教育基金实实在在地用到奖教奖学、扶贫助困、推动教育公平、扶持教育品牌、引进教育人才等方面上。
傅福初书记代表"粤港澳·深圳"平江商会党组对汉昌教育基金会成立表示祝贺。他指出,教育是党之大计、国之大计。要优先发展教育,以教育振兴带动家乡振兴;要秉持公益初心,以高效管理壮大教育基金;要厚植乡土情怀,以"凡人善举"谱写家乡新章。他真诚地呼吁,在场的企业家们能够积极主动,当好家乡公益事业的热心人,当好家乡建设发展的引路人,当好家乡对外开放的牵线人,为家乡高质量发展助力赋能。
罗志远指出,教育事关发展大局,要务必要把汉昌教育基金会这件好事办好,把惠泽教师学子的实事办实,认真积极宣传发动有志之士捐资捐助,为汉昌教育鼓劲加油。
黄舍和提出,由于国内外经济形势依旧严峻,且汉昌乡友归属感不够浓厚,导致募资难度很大。汉昌教育基金会成立实属不易,希望基金会后段坚定目标,争取更多的支持,把基金会管理好、规划好、使用好,把教育基金每一笔善款用到刀刃上,不辜负每一位爱心人士的大爱之情。
彭勇强调,教育基金会组织机构的成立是汉昌教育事业发展的崭新起点。下一步,汉昌教育基金会要精准精细落实会议精神,尽心尽力发挥教育基金作用,也期待乡友们用心用情响应乡贤回归号召,携有志之士与万千汉昌儿女一起反哺家乡,造福桑梓,共赢未来。
