当前位置:
首页
>
政府信息公开
>
乡镇街道
>
梅仙镇
>
财政信息
索 引 号:102/2020-1702993
发布机构:梅仙镇
生成日期:2020-05-25 16:57:38.0
公开日期:2020-05-25
公开方式:政府网站
公开范围:全部公开
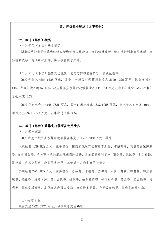
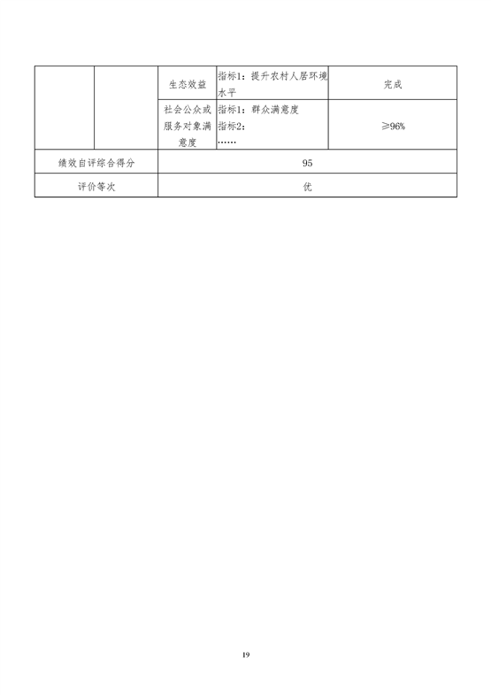
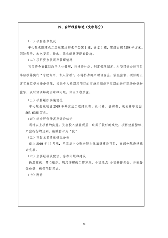
平江县梅仙镇人民政府2019年绩效自评
来源:梅仙镇
2020-05-25 16:57
|
|
|
|