当前位置:
首页
>
政府信息公开
>
乡镇街道
>
梅仙镇
>
财政信息
索 引 号:102/2021-1845004
发布机构:梅仙镇
生成日期:2021-08-17 11:36:04.0
公开日期:2021-08-17
公开方式:政府网站
公开范围:全部公开
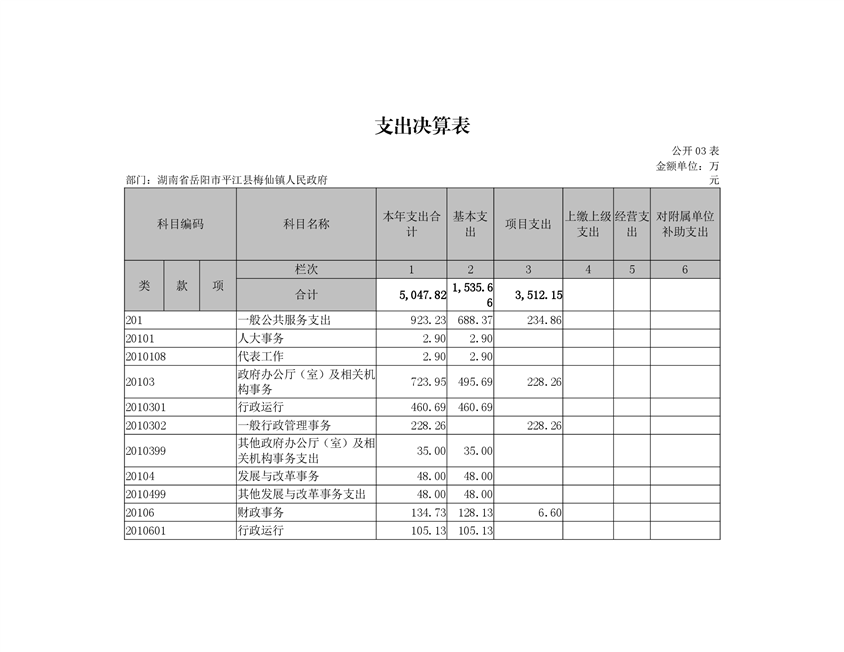
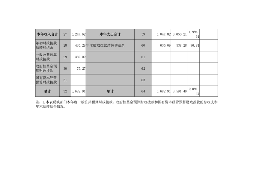
2020年度梅仙镇人民政府部门决算
来源:梅仙镇
2021-08-17 11:36
|
|
|
|