当前位置:
首页
>
政府信息公开
>
乡镇街道
>
向家镇
>
财政信息
索 引 号:104/2019-1586754
发布机构:向家镇
生成日期:2019-09-06 11:44:18.0
公开日期:2019-09-06
公开方式:政府网站
公开范围:全部公开
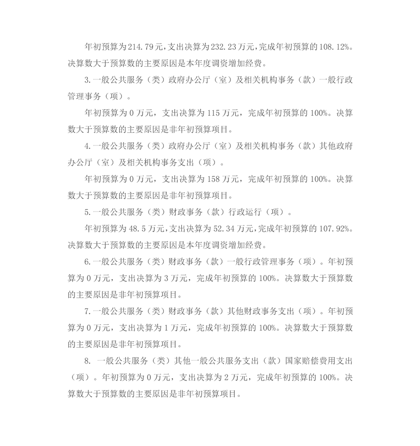
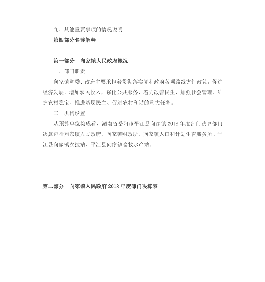
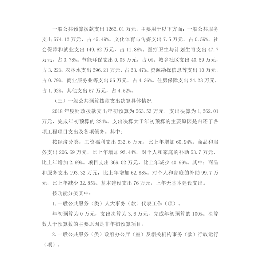
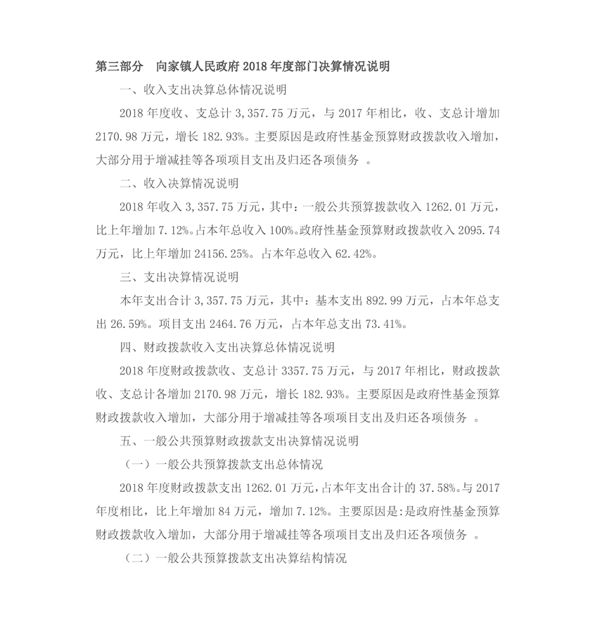
向家镇2018年度部门决算编报说明
来源:向家镇
2019-09-06 11:44
|
|
|
|