当前位置:
首页
>
政府信息公开
>
乡镇街道
>
向家镇
>
财政信息
索 引 号:104/2020-1758734
发布机构:向家镇
生成日期:2020-03-16 17:16:34.0
公开日期:2020-03-16
公开方式:政府网站
公开范围:全部公开
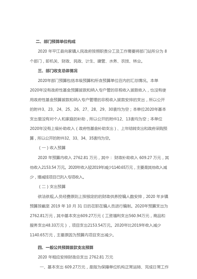
平江县向家镇2020年度部门预算编报说明
来源:向家镇
2020-03-16 17:16
|
|
|
|