当前位置:
首页
>
政府信息公开
>
乡镇街道
>
向家镇
>
财政信息
索 引 号:104/2021-1845390
发布机构:向家镇
生成日期:2021-08-18 16:09:26.0
公开日期:2021-08-18
公开方式:政府网站
公开范围:全部公开
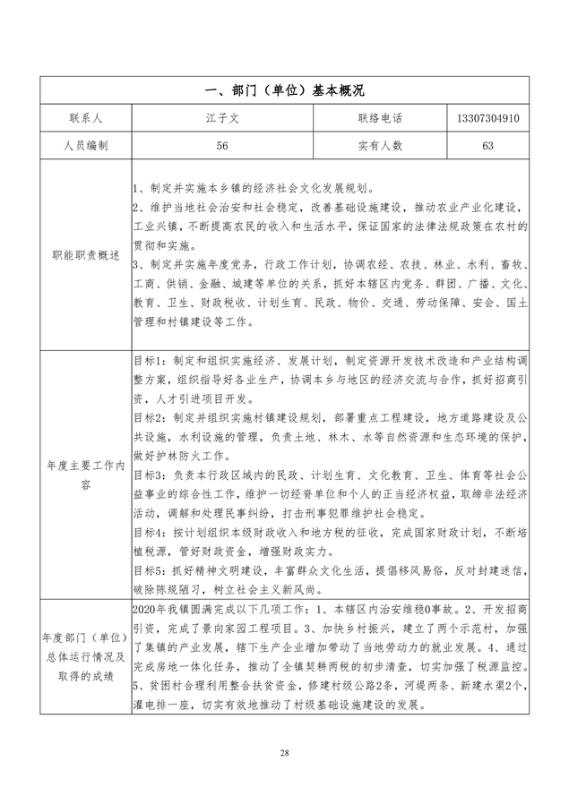
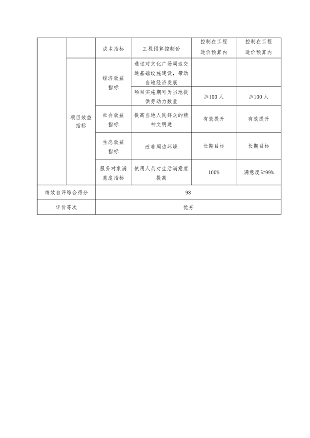
向家镇2020年度部门决算编报说明
来源:向家镇
2021-08-18 16:09
|
|
|
|