当前位置:
首页
>
政府信息公开
>
乡镇街道
>
向家镇
>
财政信息
索 引 号:104/2022-1989758
发布机构:向家镇
生成日期:2022-09-22 11:03:30.0
公开日期:2022-09-22
公开方式:政府网站
公开范围:全部公开
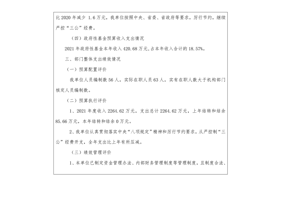
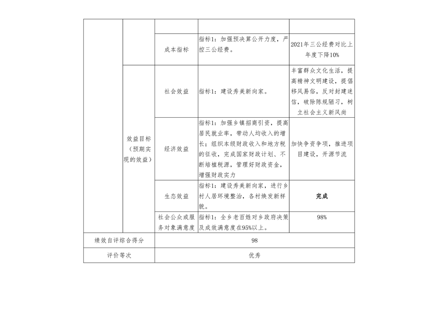
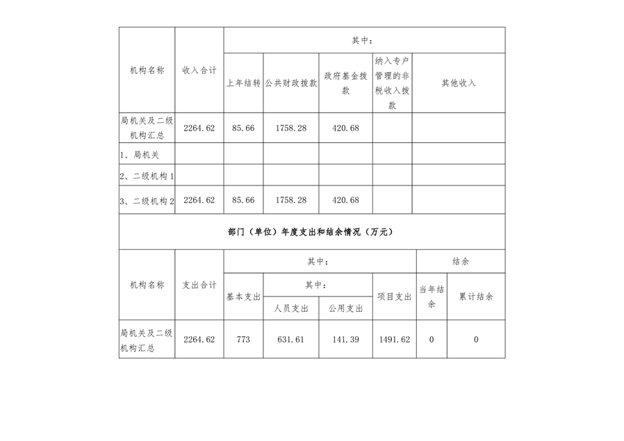
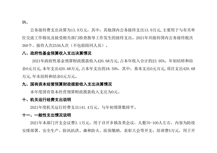
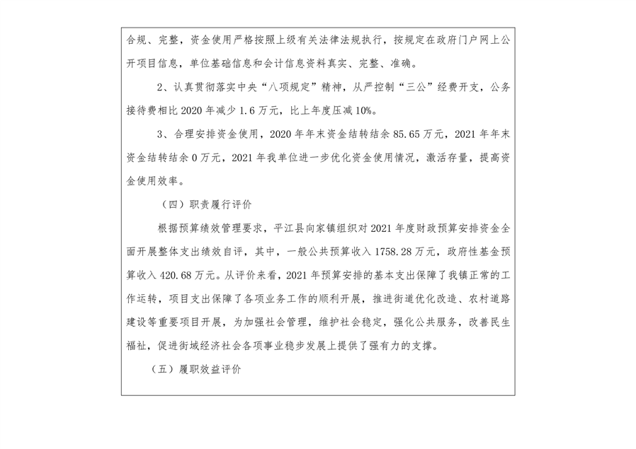
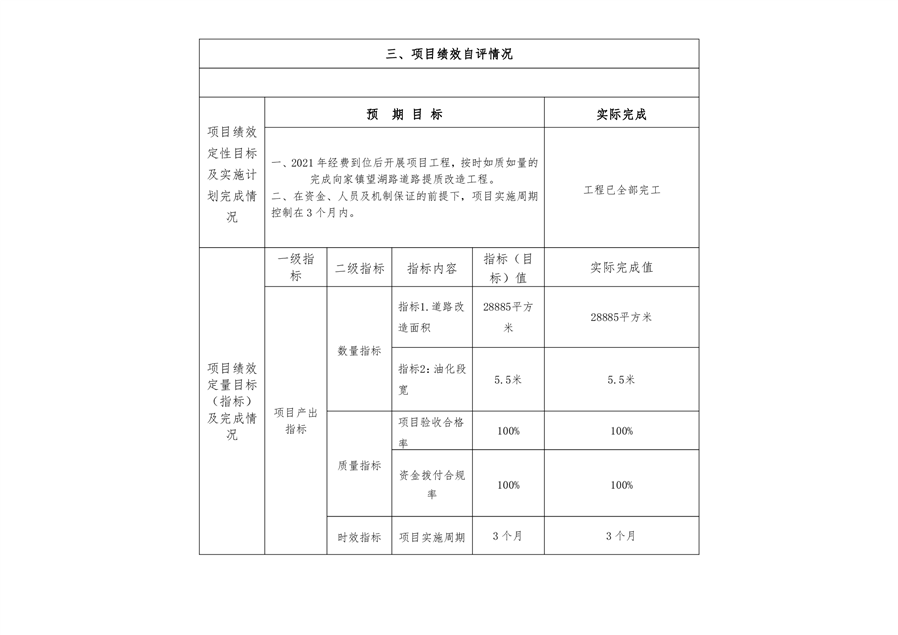
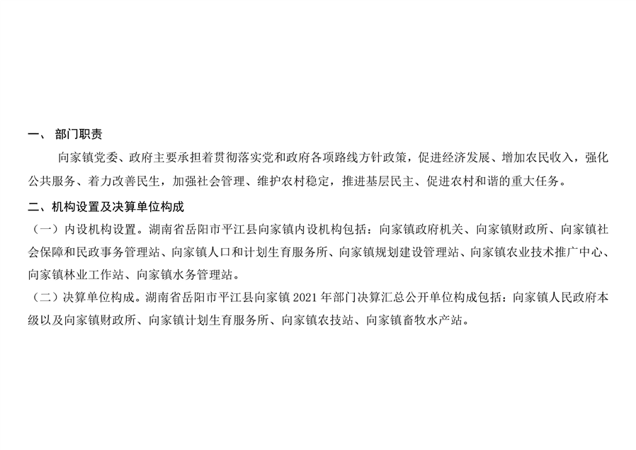
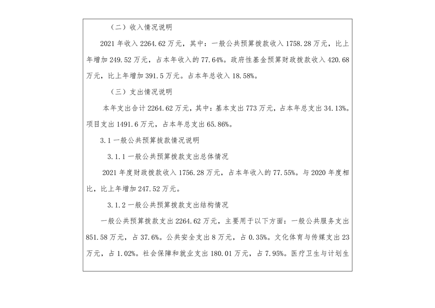
2021年度向家镇人民政府部门决算公开及部门整体支出绩效评价自评报告
来源:向家镇
2022-09-22 11:03
|
|
|
|