当前位置:
首页
>
政府信息公开
>
乡镇街道
>
向家镇
>
政府信息公开年度报告
索 引 号:104/2023-2029932
发布机构:向家镇
生成日期:2023-01-18 08:58:35.0
公开日期:2023-01-18
公开方式:政府网站
公开范围:全部公开
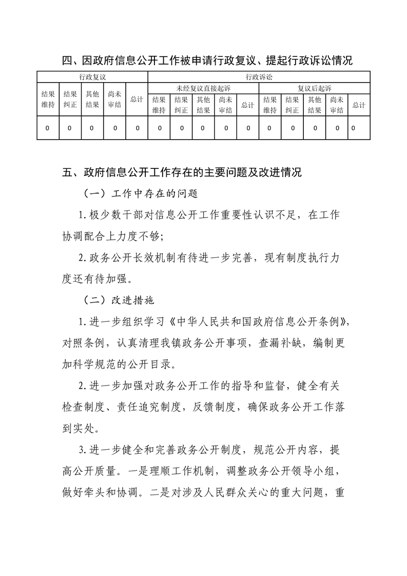
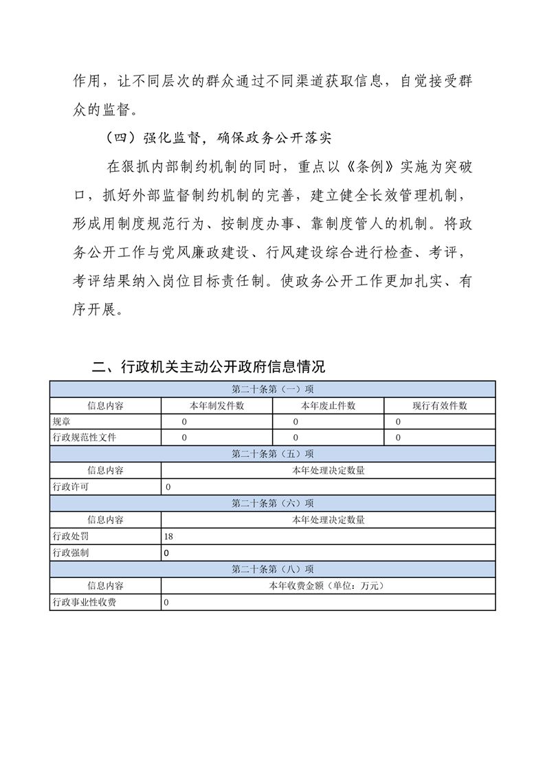
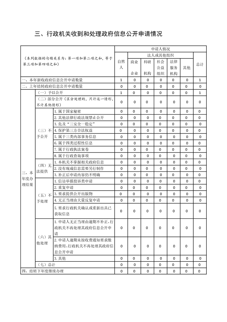
向家镇2022年政府信息公开年度报告
来源:向家镇
2023-01-18 08:58
|
|
|
|